HOME   LIST
‹–   –›

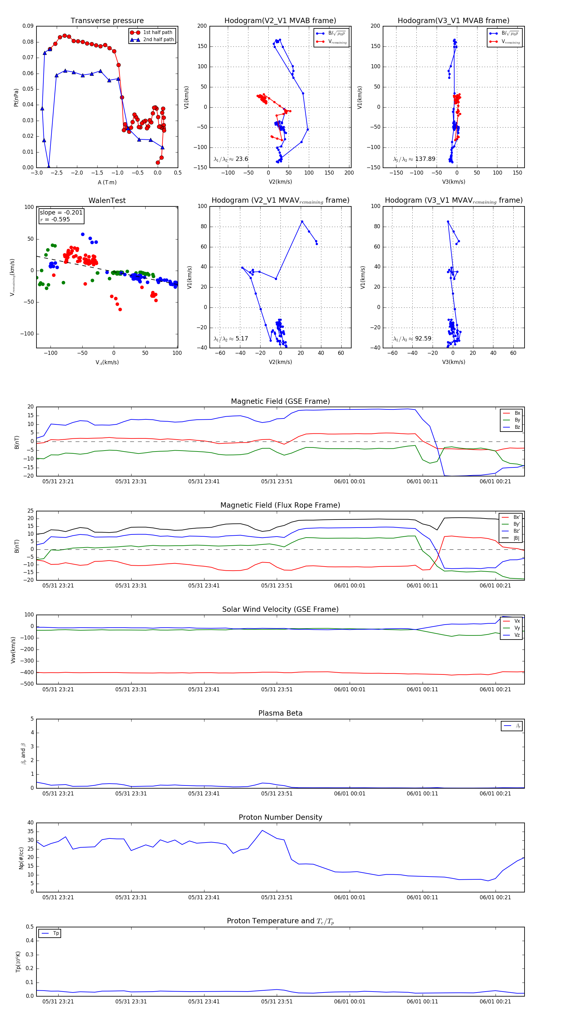
Flux Rope in 2013

Flux Rope Event 2013-05-31 23:18 ~ 2013-06-01 00:25 (68 minutes)


plot