HOME   LIST
‹–   –›

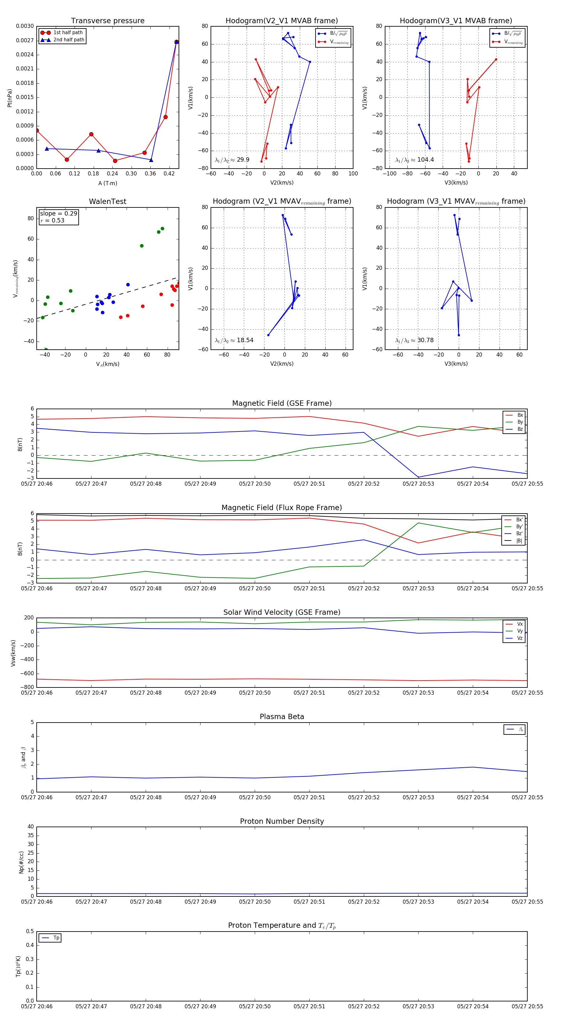
Flux Rope in 2013

Flux Rope Event 2013-05-27 20:46 ~ 2013-05-27 20:55 (10 minutes)


plot