HOME   LIST
‹–   –›

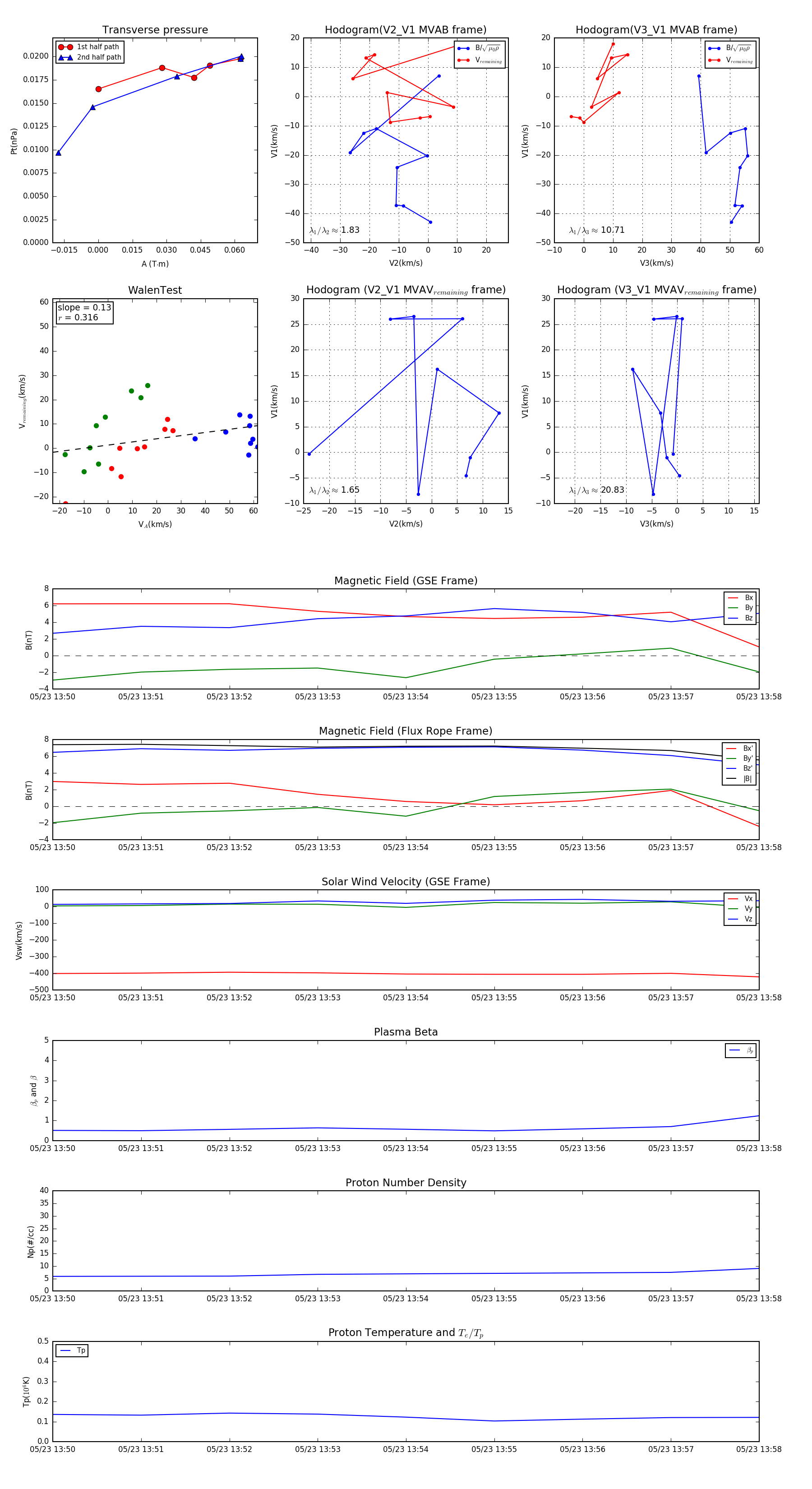
Flux Rope in 2013

Flux Rope Event 2013-05-23 13:50 ~ 2013-05-23 13:58 (9 minutes)


plot