HOME   LIST
‹–   –›

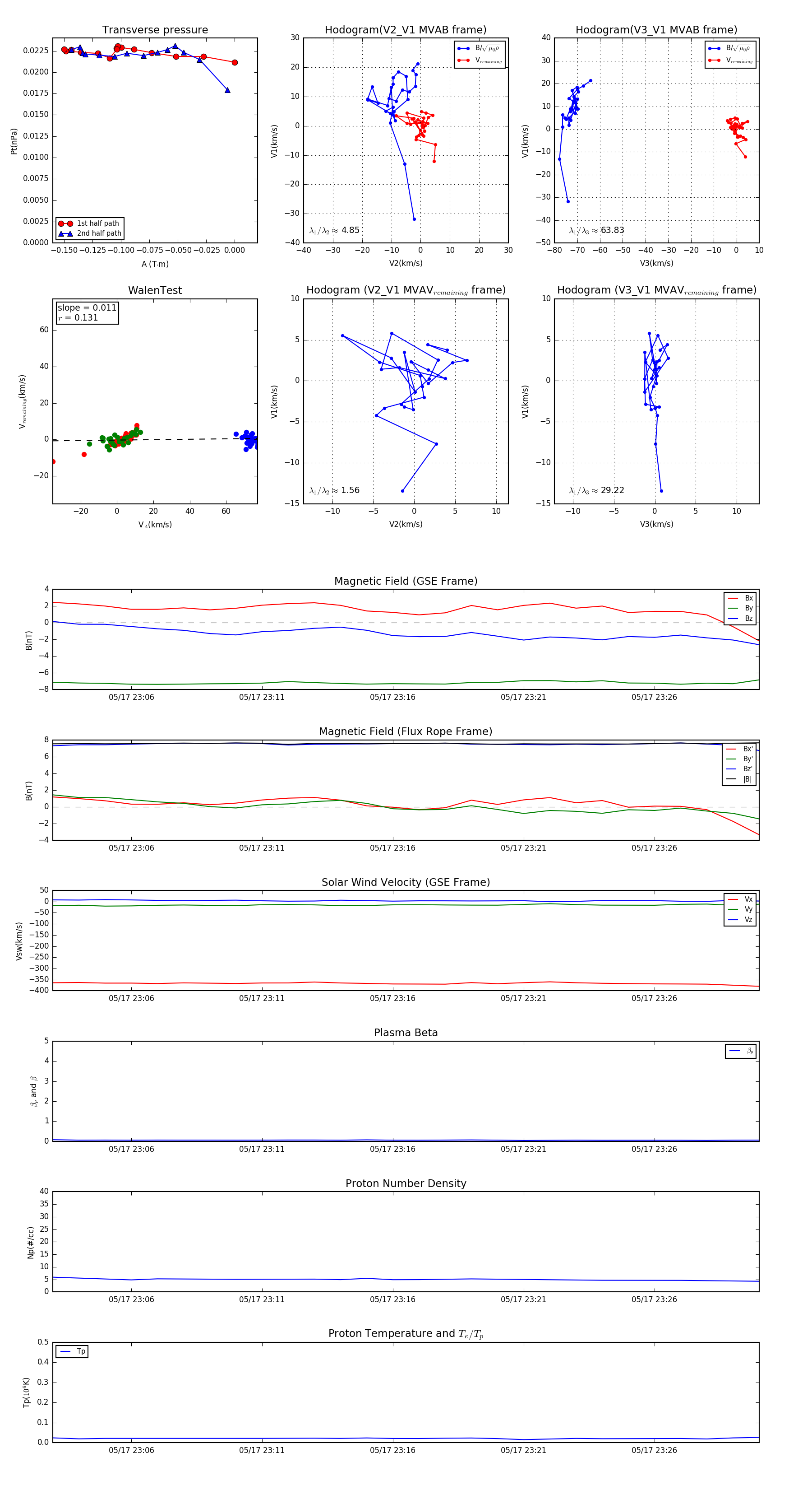
Flux Rope in 2013

Flux Rope Event 2013-05-17 23:03 ~ 2013-05-17 23:30 (28 minutes)


plot