HOME   LIST
‹–   –›

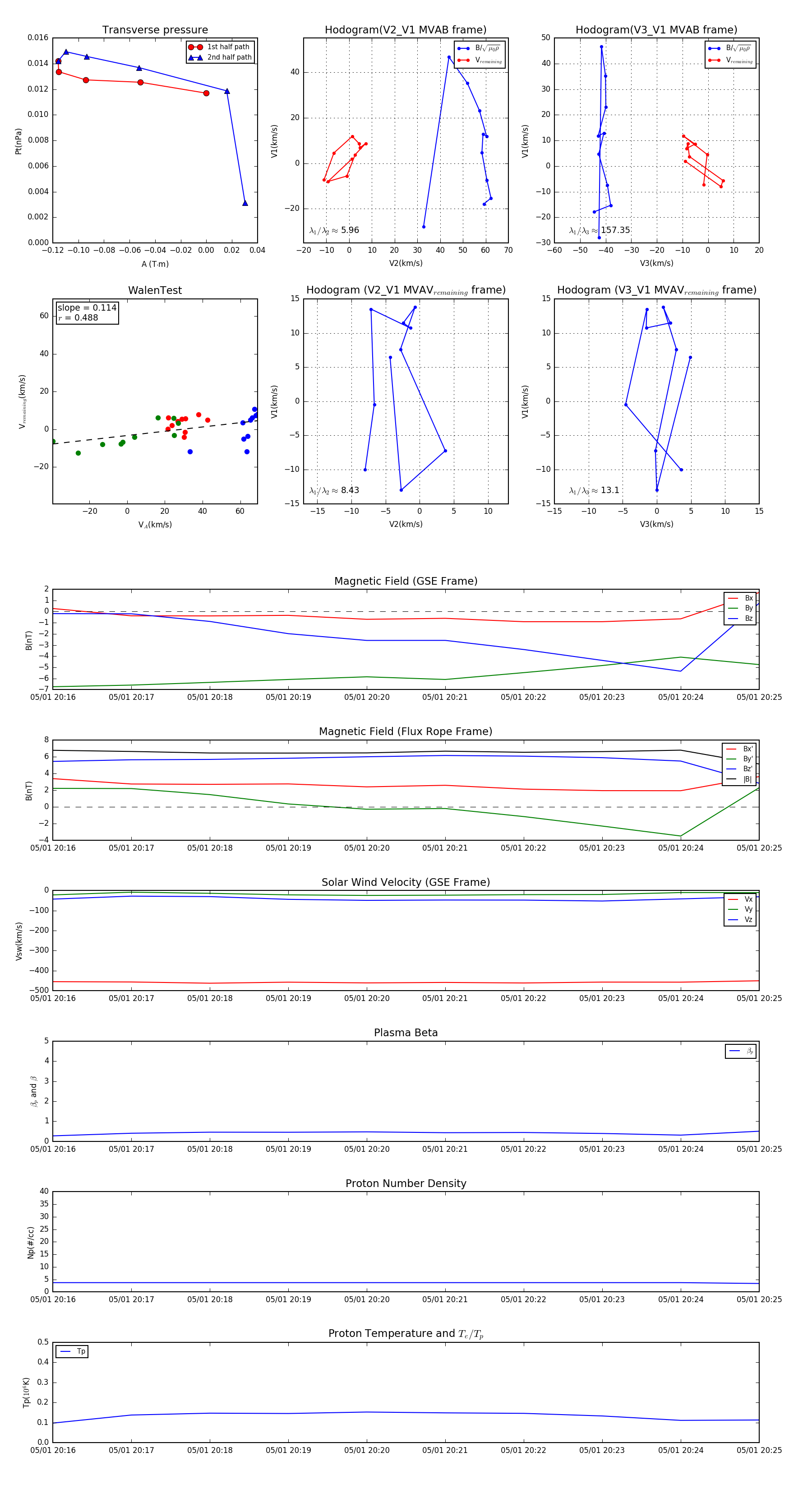
Flux Rope in 2013

Flux Rope Event 2013-05-01 20:16 ~ 2013-05-01 20:25 (10 minutes)


plot