HOME   LIST
‹–   –›

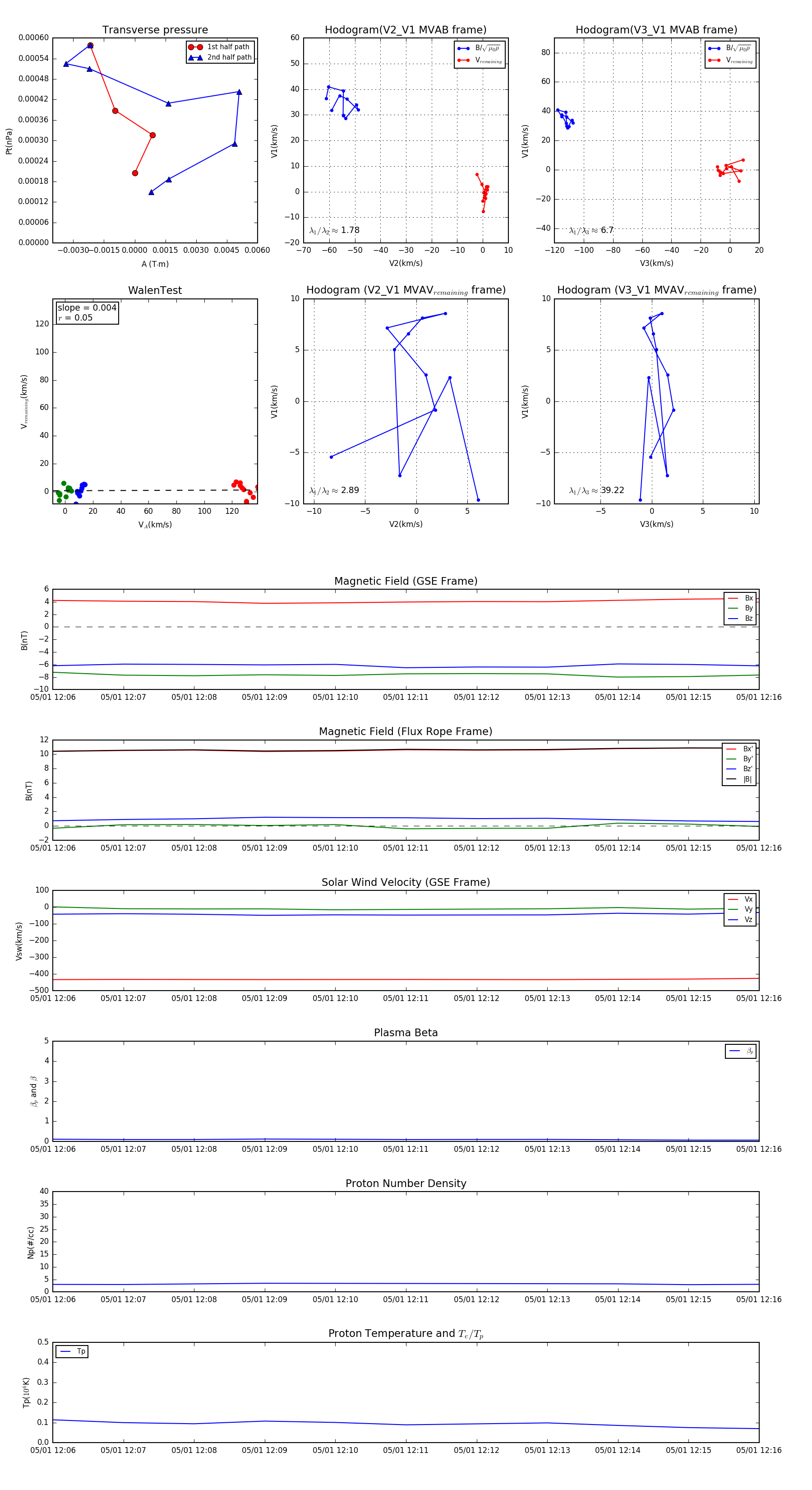
Flux Rope in 2013

Flux Rope Event 2013-05-01 12:06 ~ 2013-05-01 12:16 (11 minutes)


plot