HOME   LIST
‹–   –›

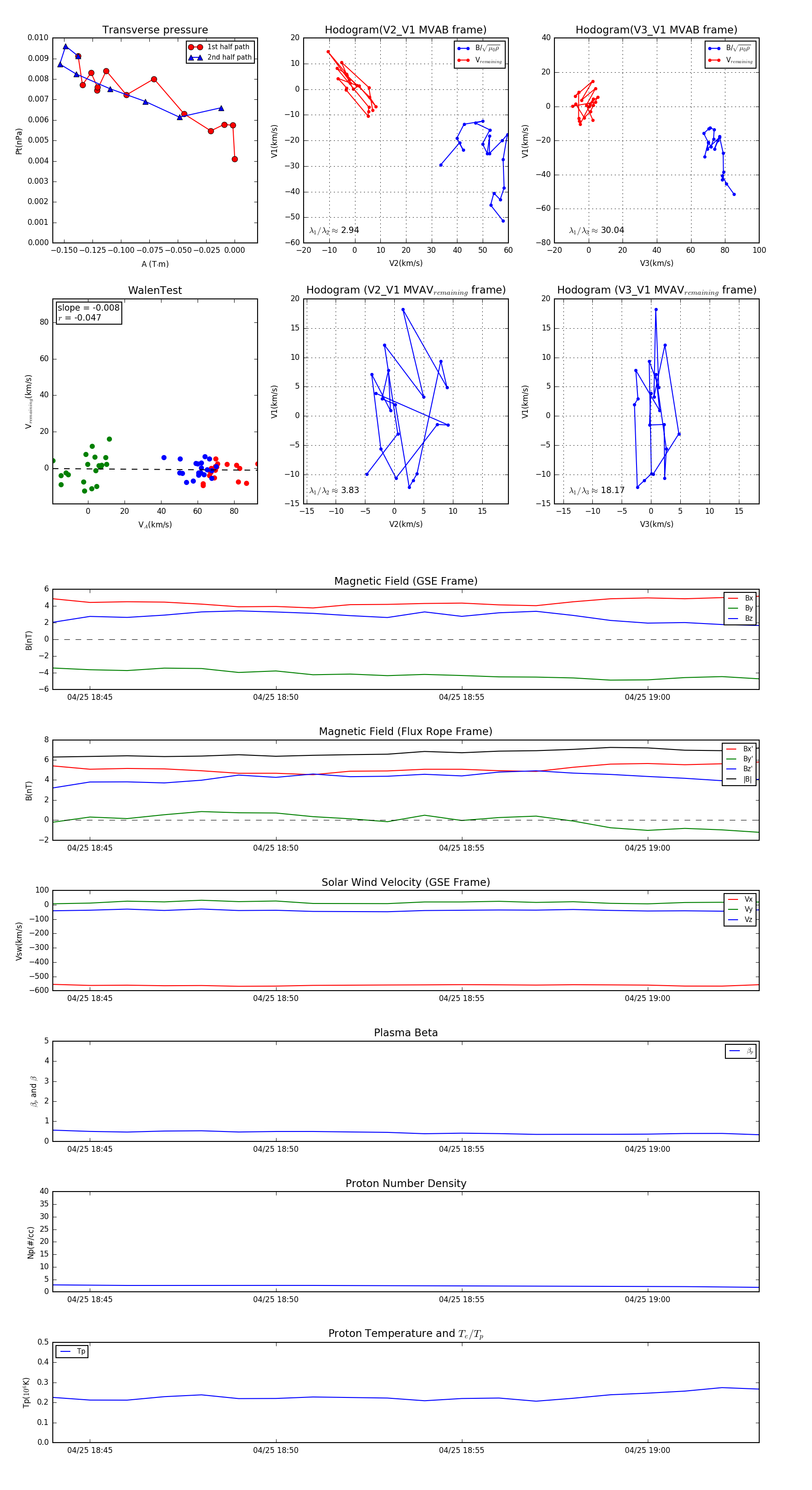
Flux Rope in 2013

Flux Rope Event 2013-04-25 18:44 ~ 2013-04-25 19:03 (20 minutes)


plot