HOME   LIST
‹–   –›

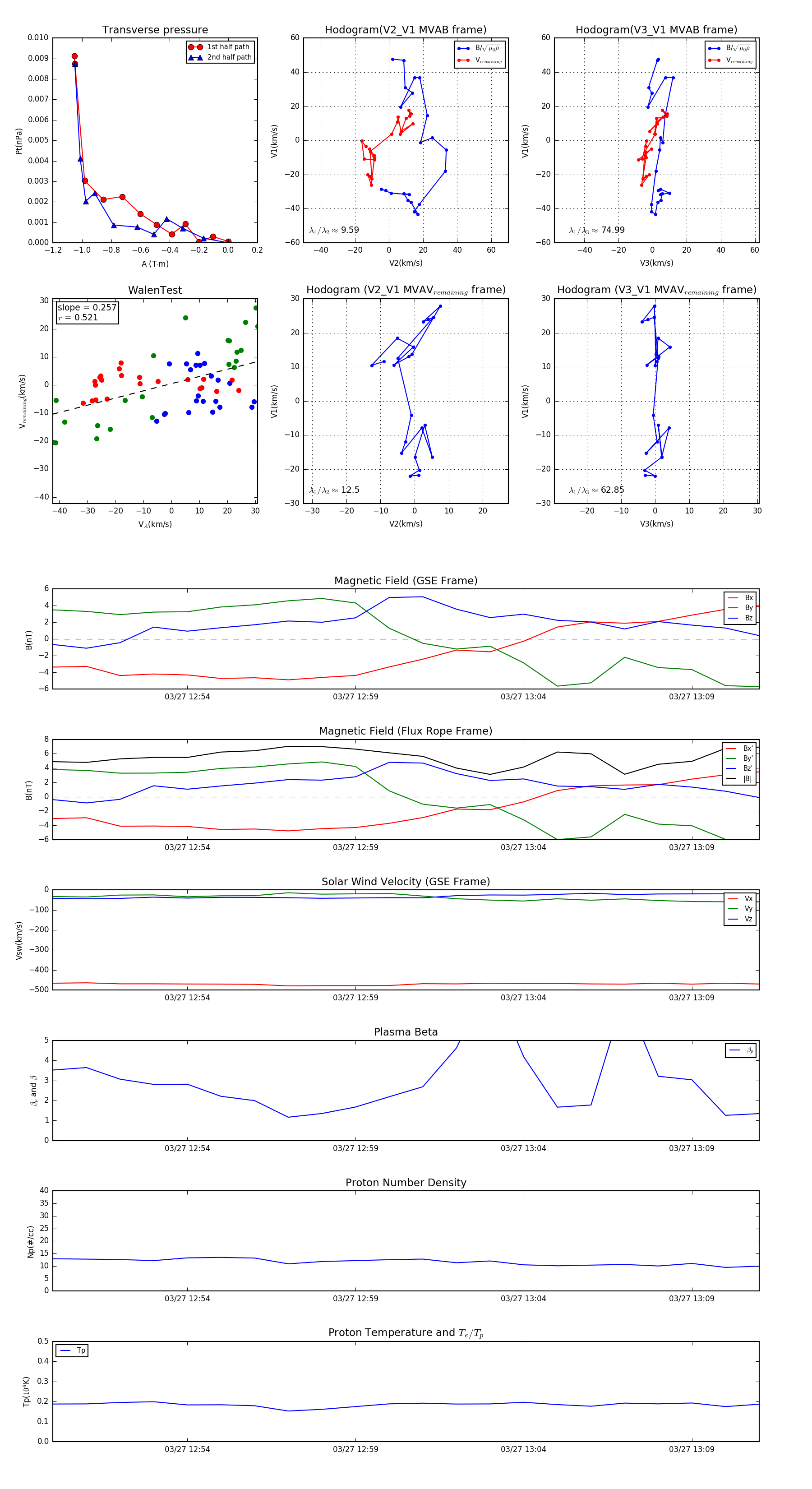
Flux Rope in 2013

Flux Rope Event 2013-03-27 12:50 ~ 2013-03-27 13:11 (22 minutes)


plot