HOME   LIST
‹–   –›

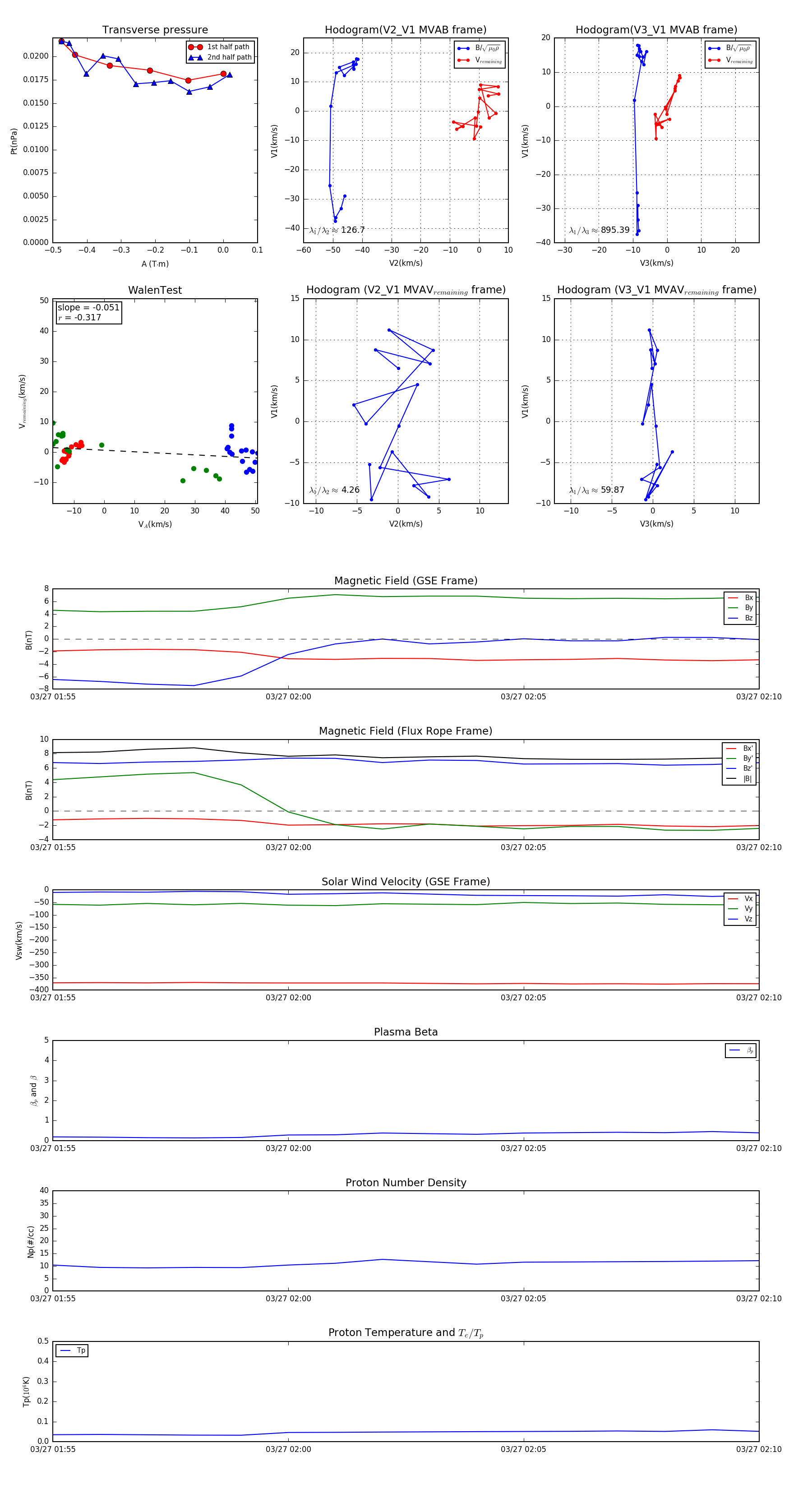
Flux Rope in 2013

Flux Rope Event 2013-03-27 01:55 ~ 2013-03-27 02:10 (16 minutes)


plot