HOME   LIST
‹–   –›

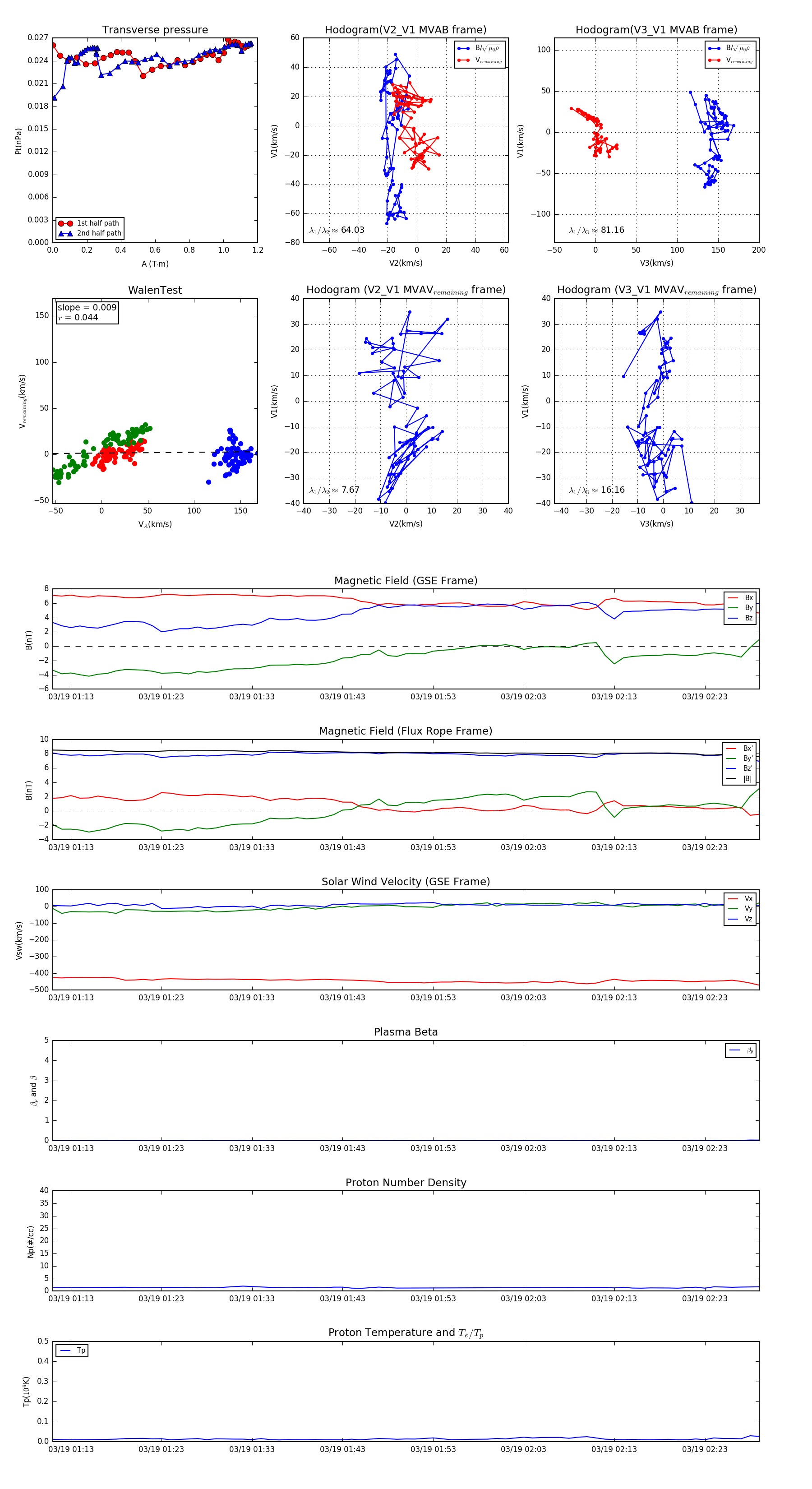
Flux Rope in 2013

Flux Rope Event 2013-03-19 01:11 ~ 2013-03-19 02:29 (79 minutes)


plot