HOME   LIST
‹–   –›

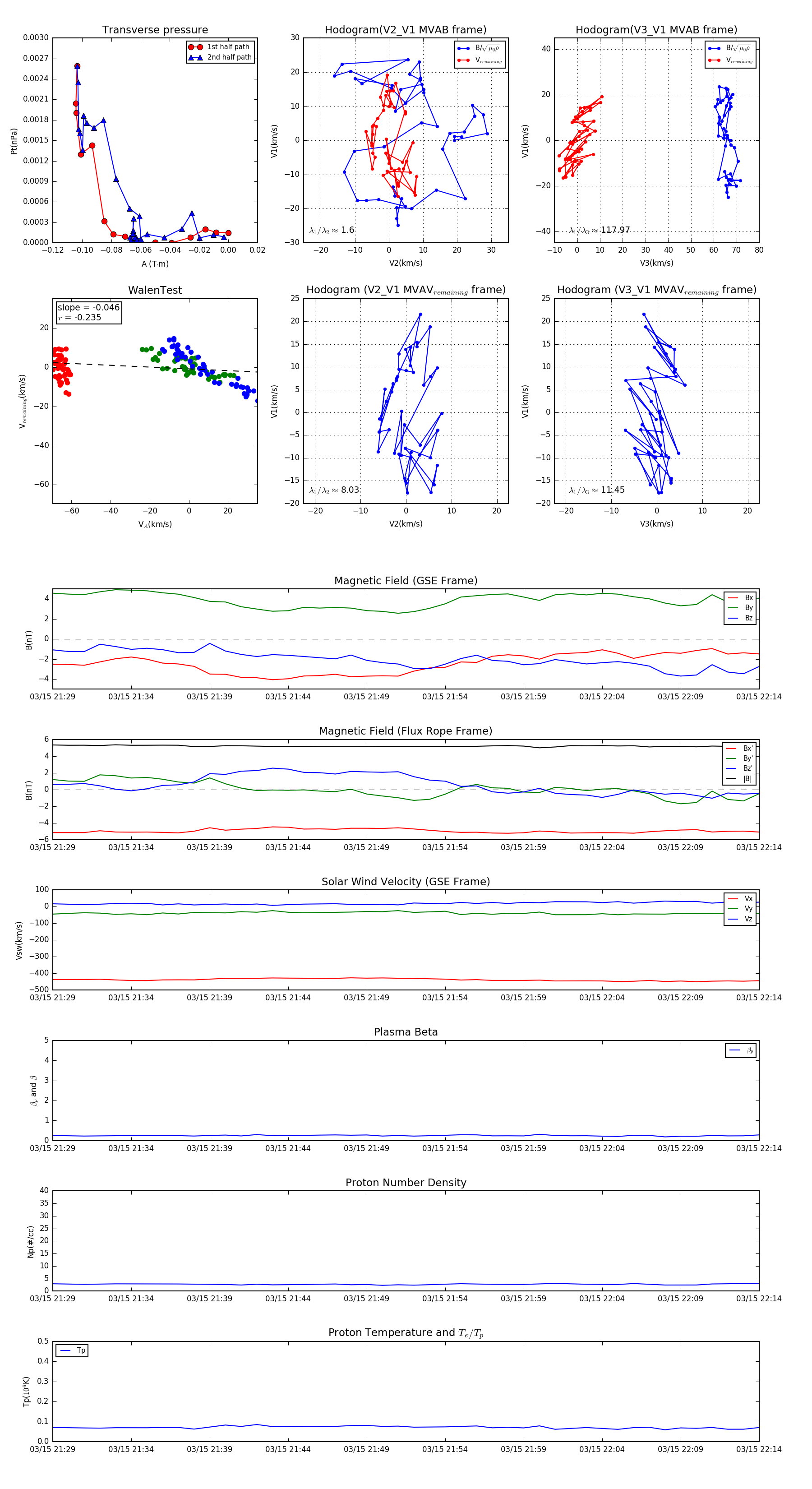
Flux Rope in 2013

Flux Rope Event 2013-03-15 21:29 ~ 2013-03-15 22:14 (46 minutes)


plot