HOME   LIST
‹–   –›

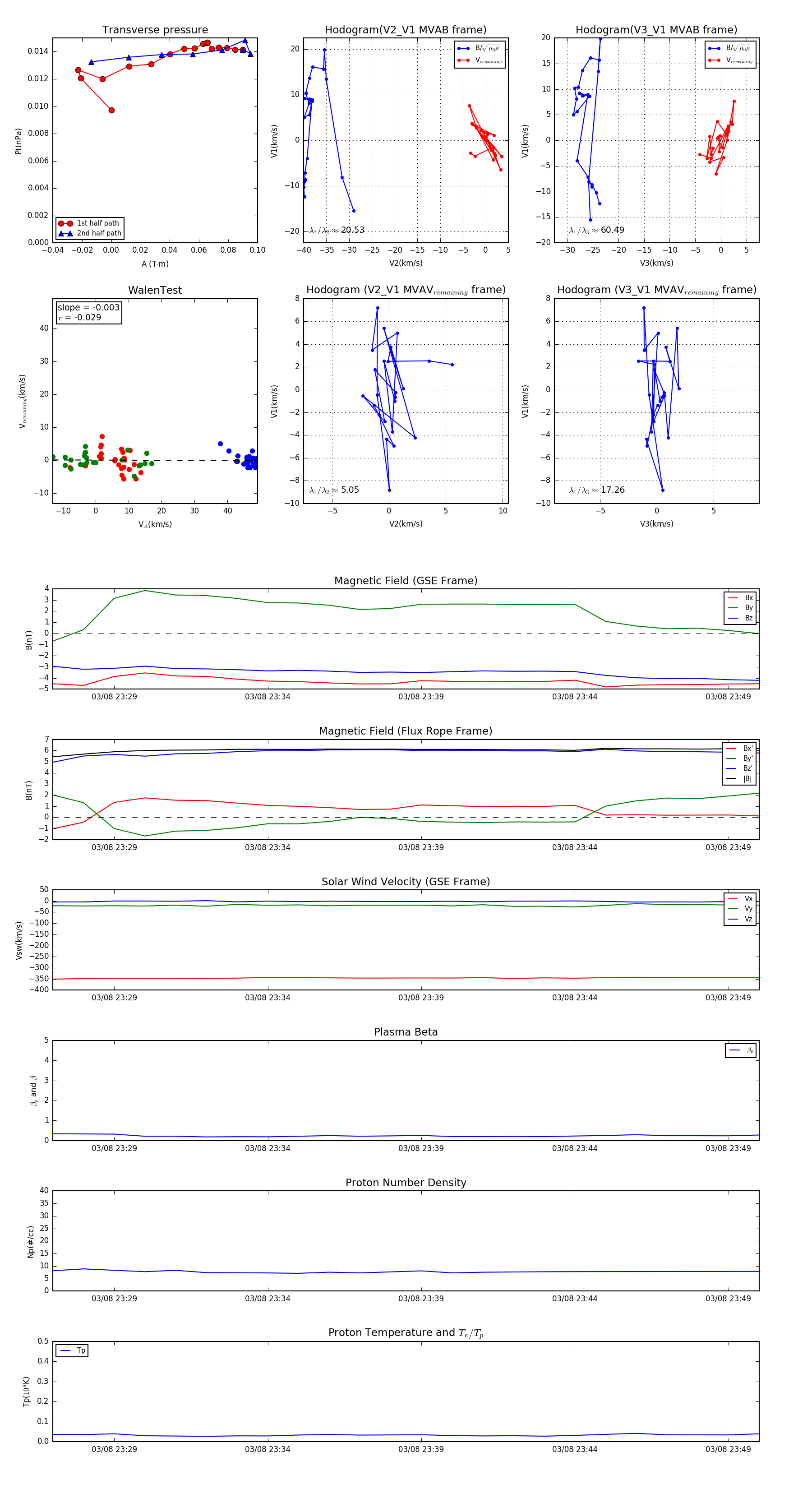
Flux Rope in 2013

Flux Rope Event 2013-03-08 23:27 ~ 2013-03-08 23:50 (24 minutes)


plot