HOME   LIST
‹–   –›

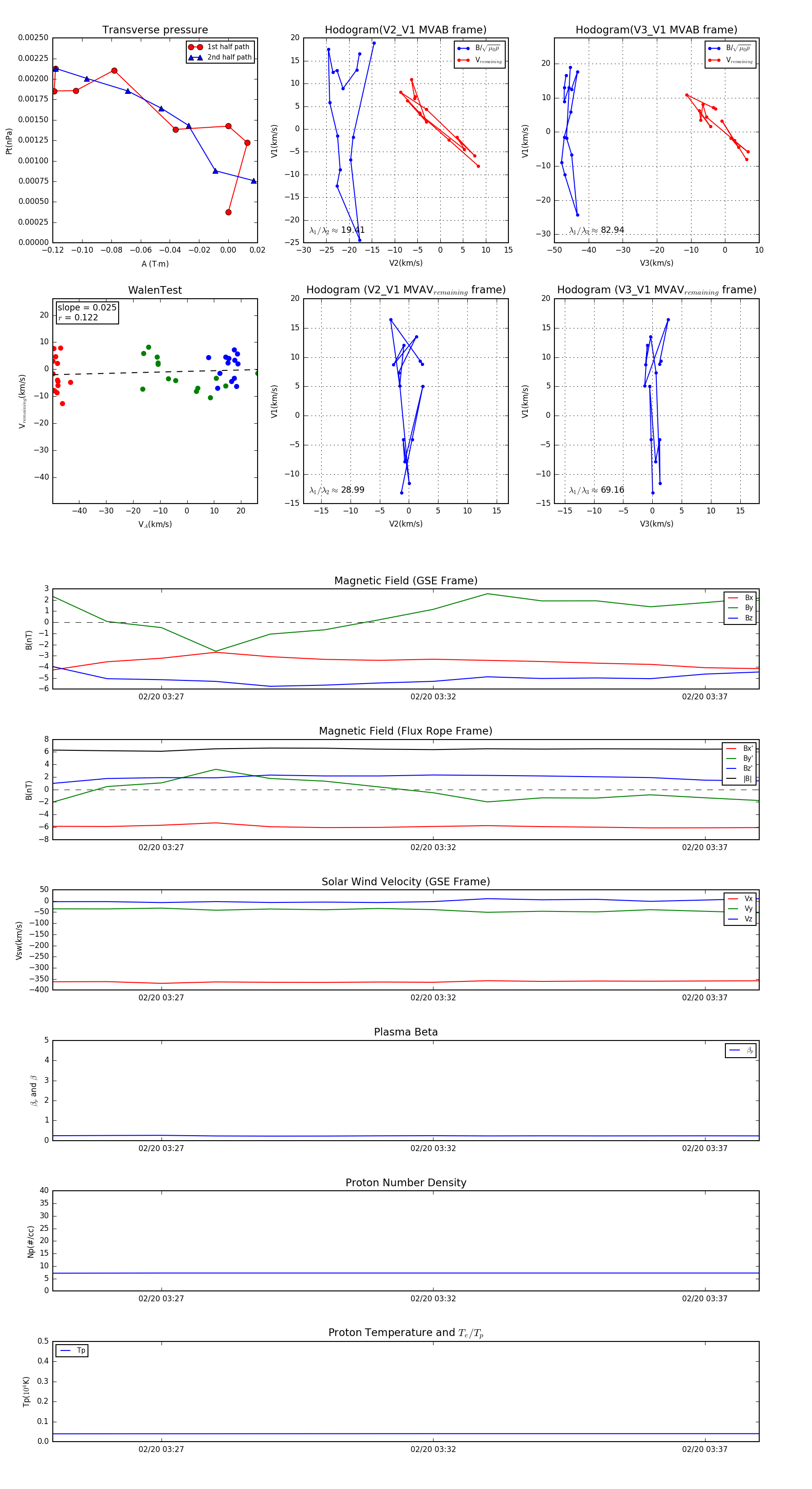
Flux Rope in 2013

Flux Rope Event 2013-02-20 03:25 ~ 2013-02-20 03:38 (14 minutes)


plot