HOME   LIST
‹–   –›

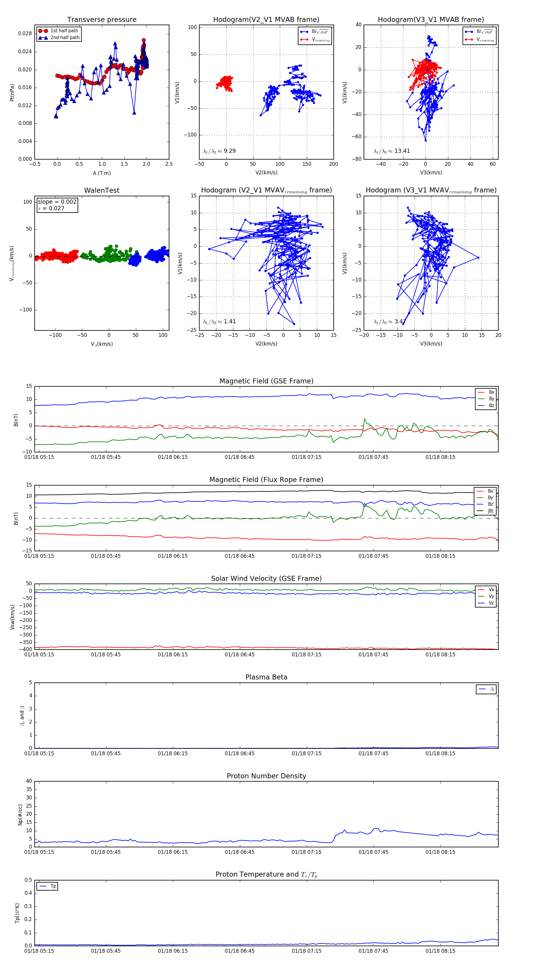
Flux Rope in 2013

Flux Rope Event 2013-01-18 05:13 ~ 2013-01-18 08:41 (209 minutes)


plot