HOME   LIST
‹–   –›

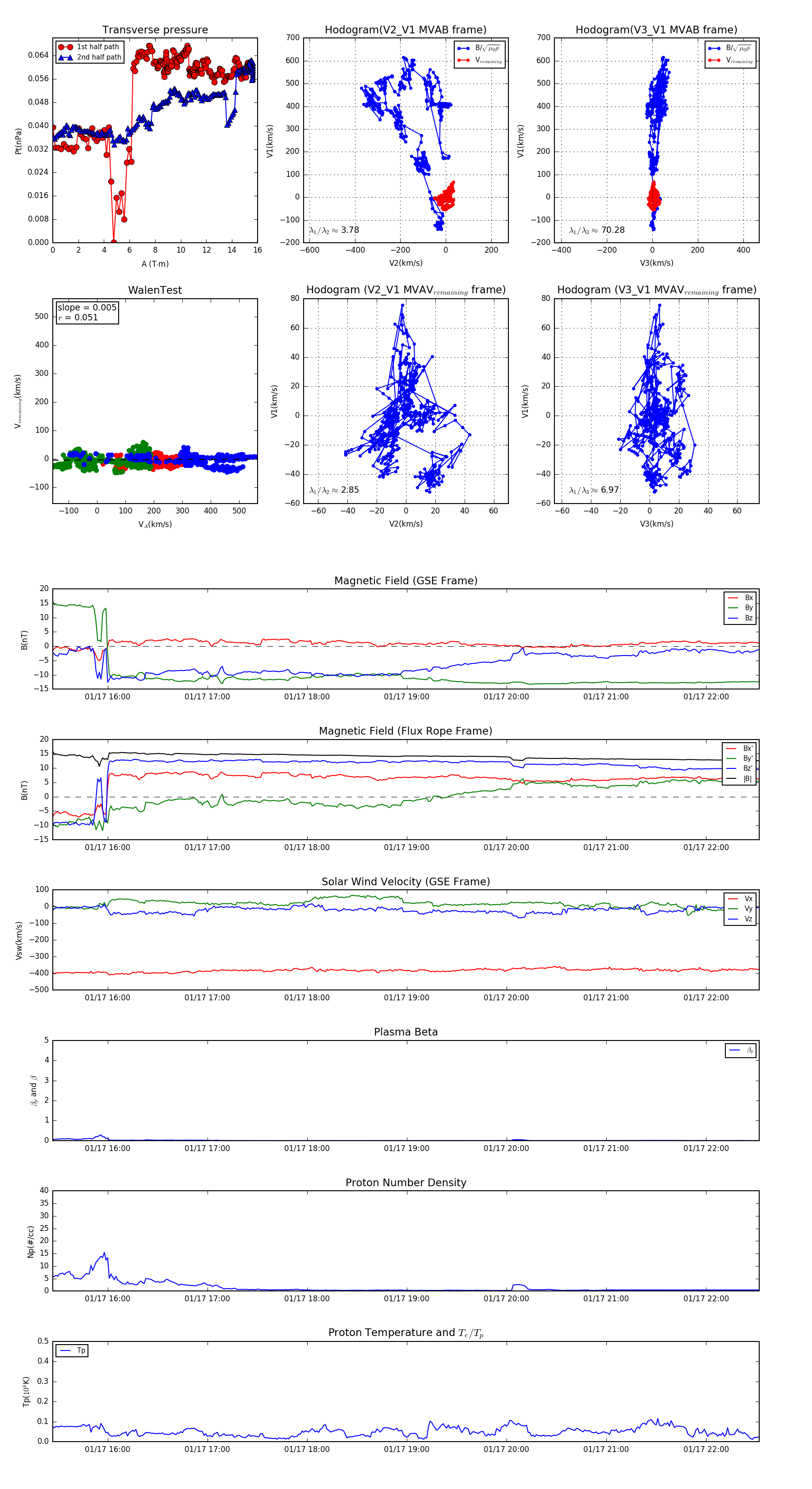
Flux Rope in 2013

Flux Rope Event 2013-01-17 15:27 ~ 2013-01-17 22:32 (426 minutes)


plot