HOME   LIST
‹–   –›

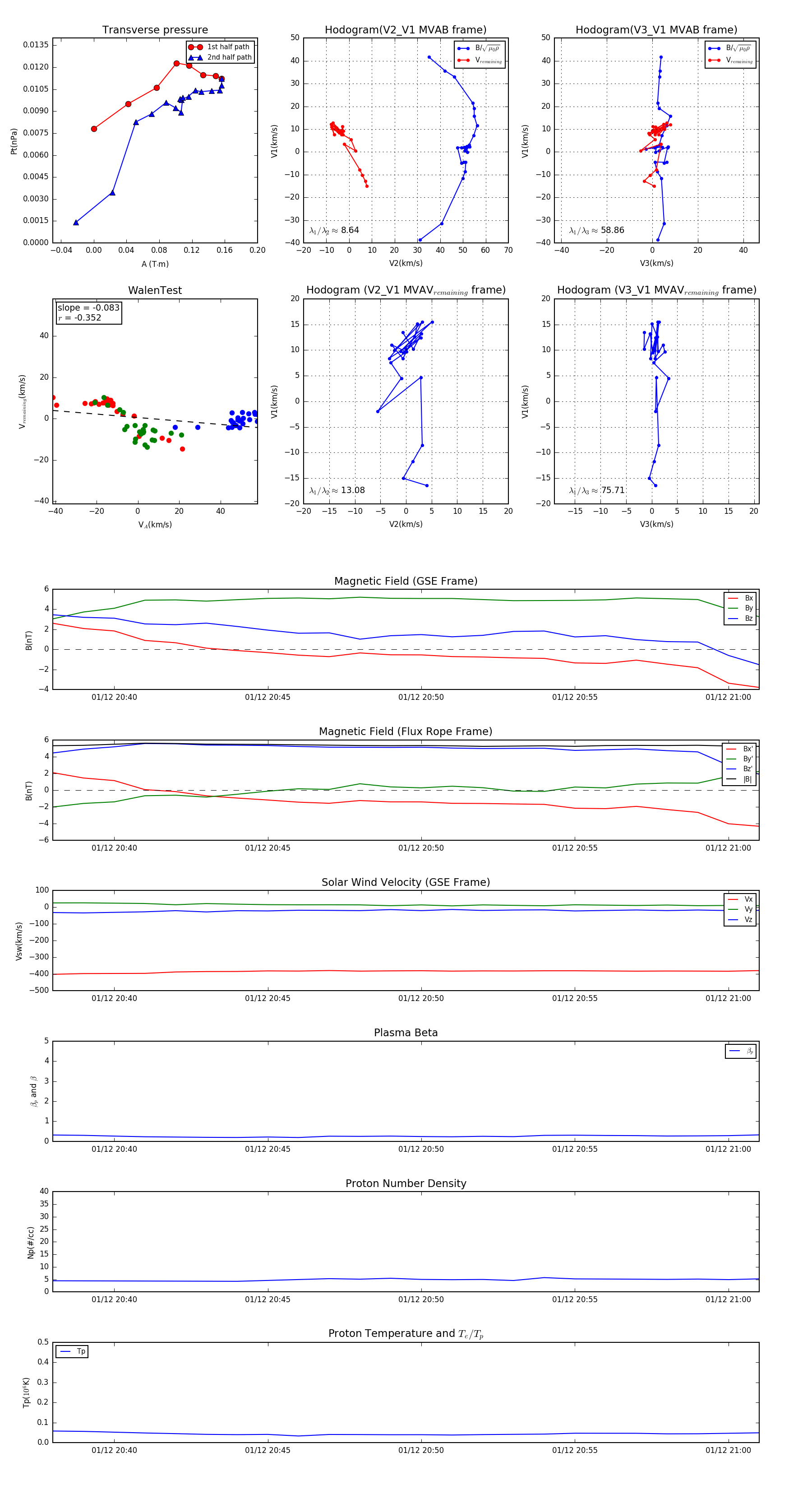
Flux Rope in 2013

Flux Rope Event 2013-01-12 20:38 ~ 2013-01-12 21:01 (24 minutes)


plot