HOME   LIST
‹–   –›

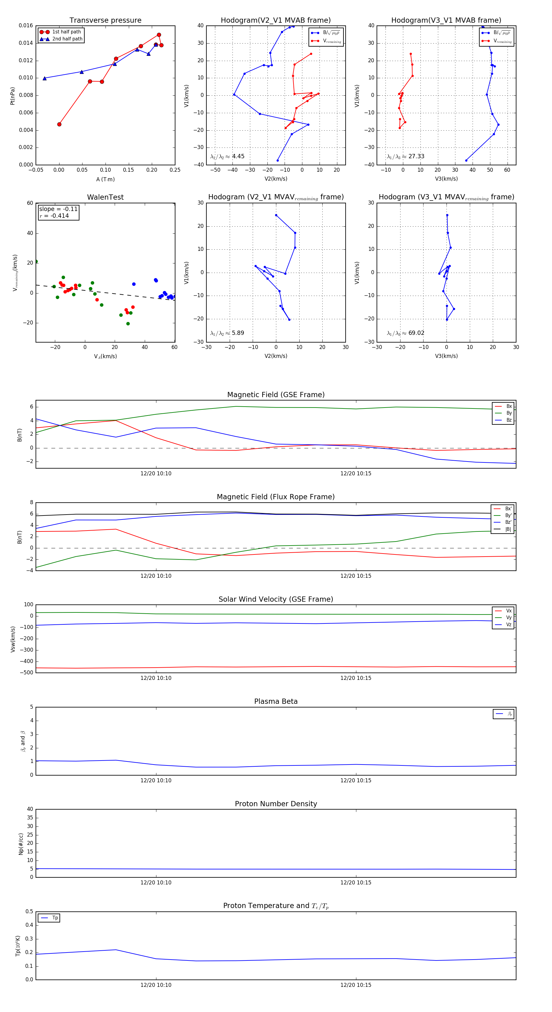
Flux Rope in 2012

Flux Rope Event 2012-12-20 10:07 ~ 2012-12-20 10:19 (13 minutes)


plot