HOME   LIST
‹–   –›

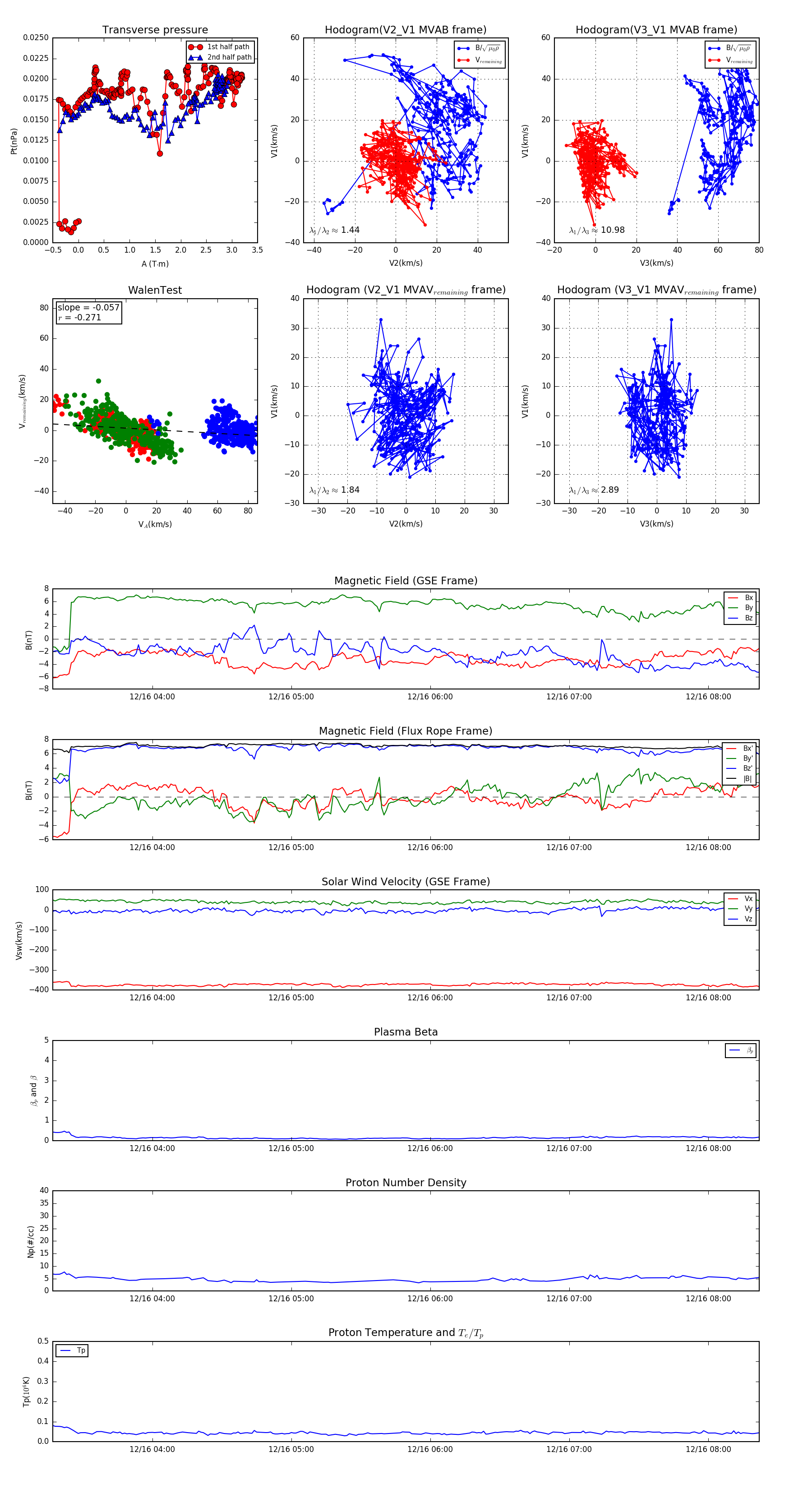
Flux Rope in 2012

Flux Rope Event 2012-12-16 03:17 ~ 2012-12-16 08:22 (306 minutes)


plot