HOME   LIST
‹–   –›

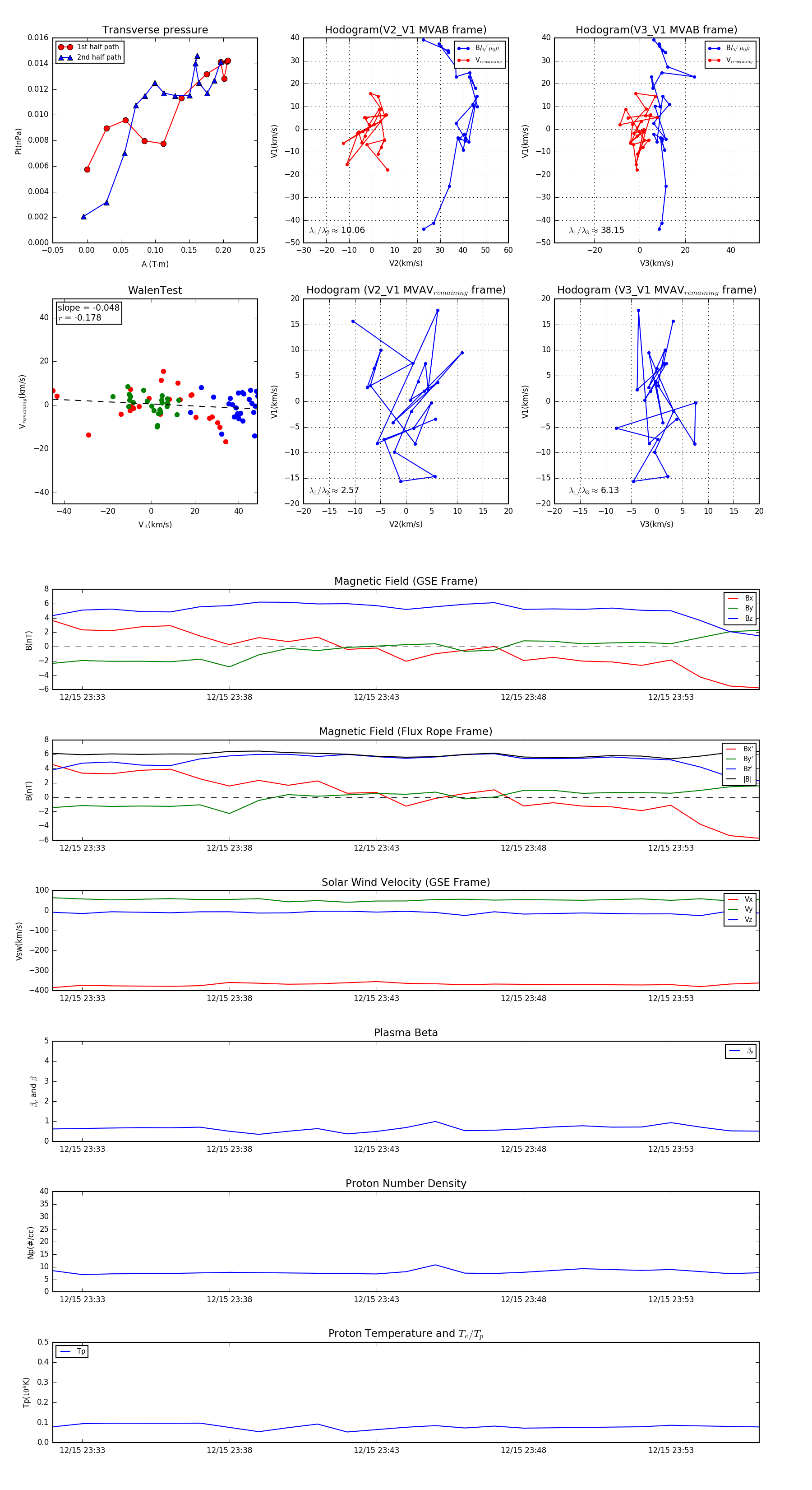
Flux Rope in 2012

Flux Rope Event 2012-12-15 23:32 ~ 2012-12-15 23:56 (25 minutes)


plot