HOME   LIST
‹–   –›

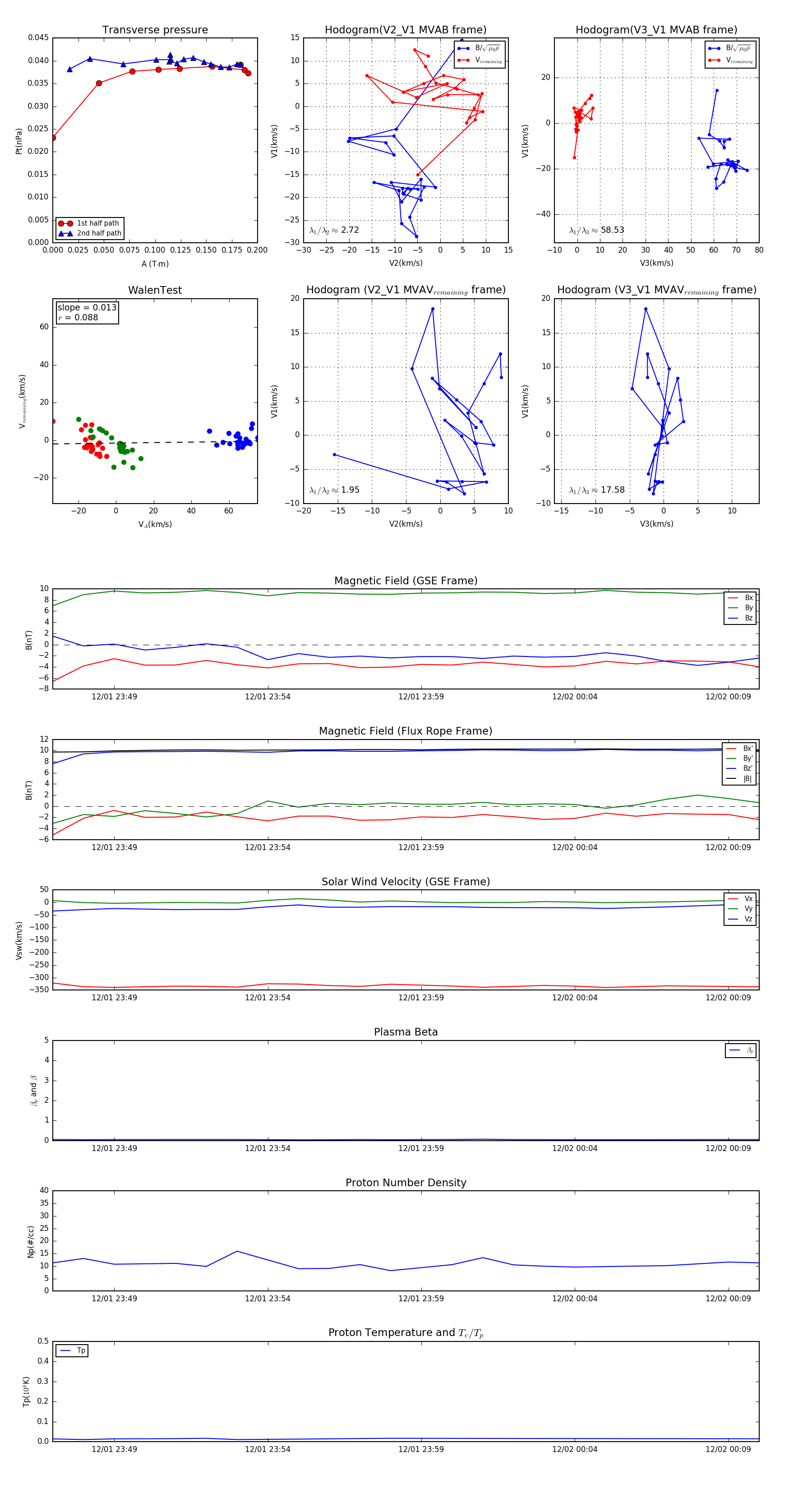
Flux Rope in 2012

Flux Rope Event 2012-12-01 23:47 ~ 2012-12-02 00:10 (24 minutes)


plot