HOME   LIST
‹–   –›

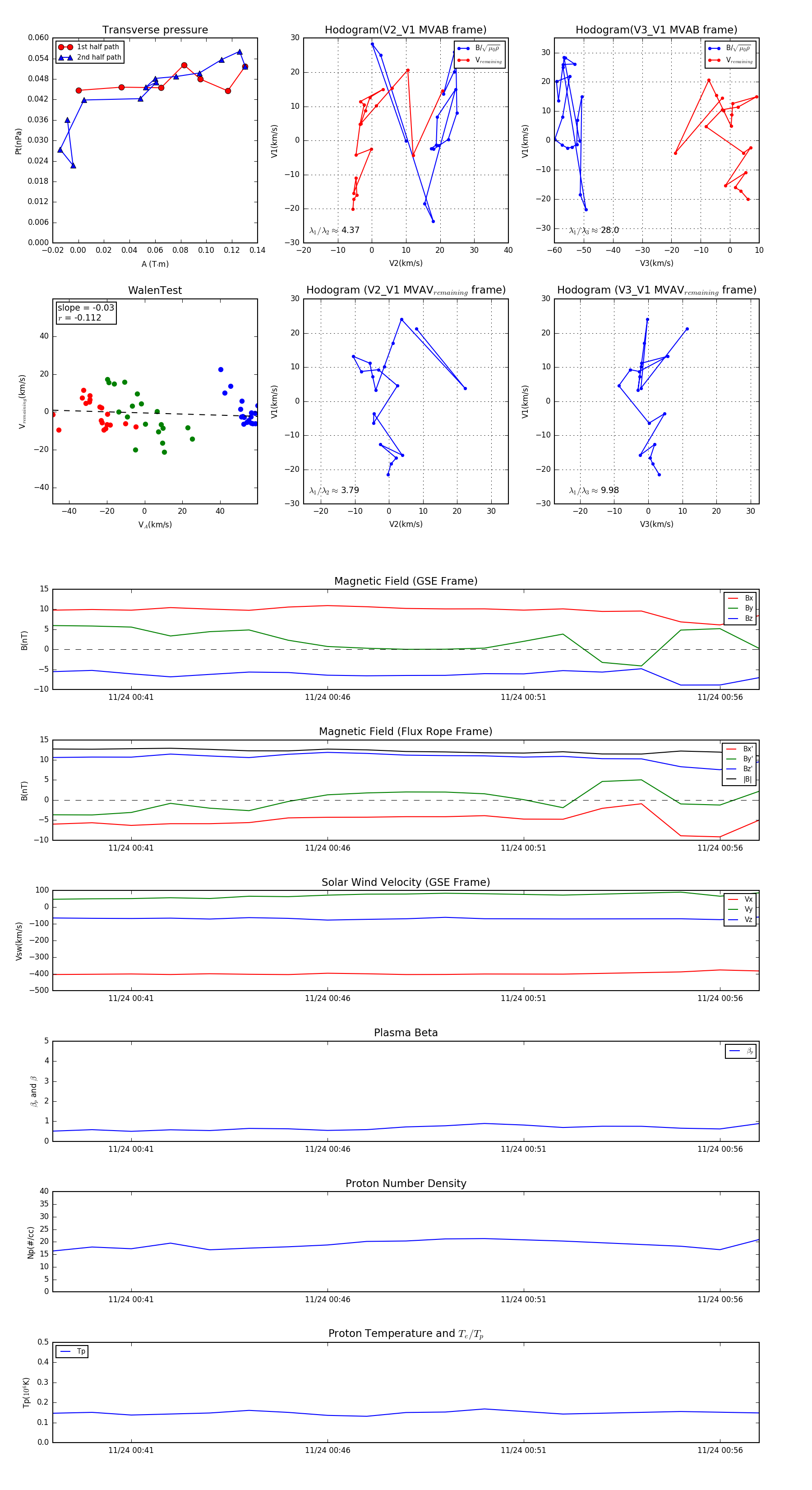
Flux Rope in 2012

Flux Rope Event 2012-11-24 00:39 ~ 2012-11-24 00:57 (19 minutes)


plot