HOME   LIST
‹–   –›

Flux Rope in 2012

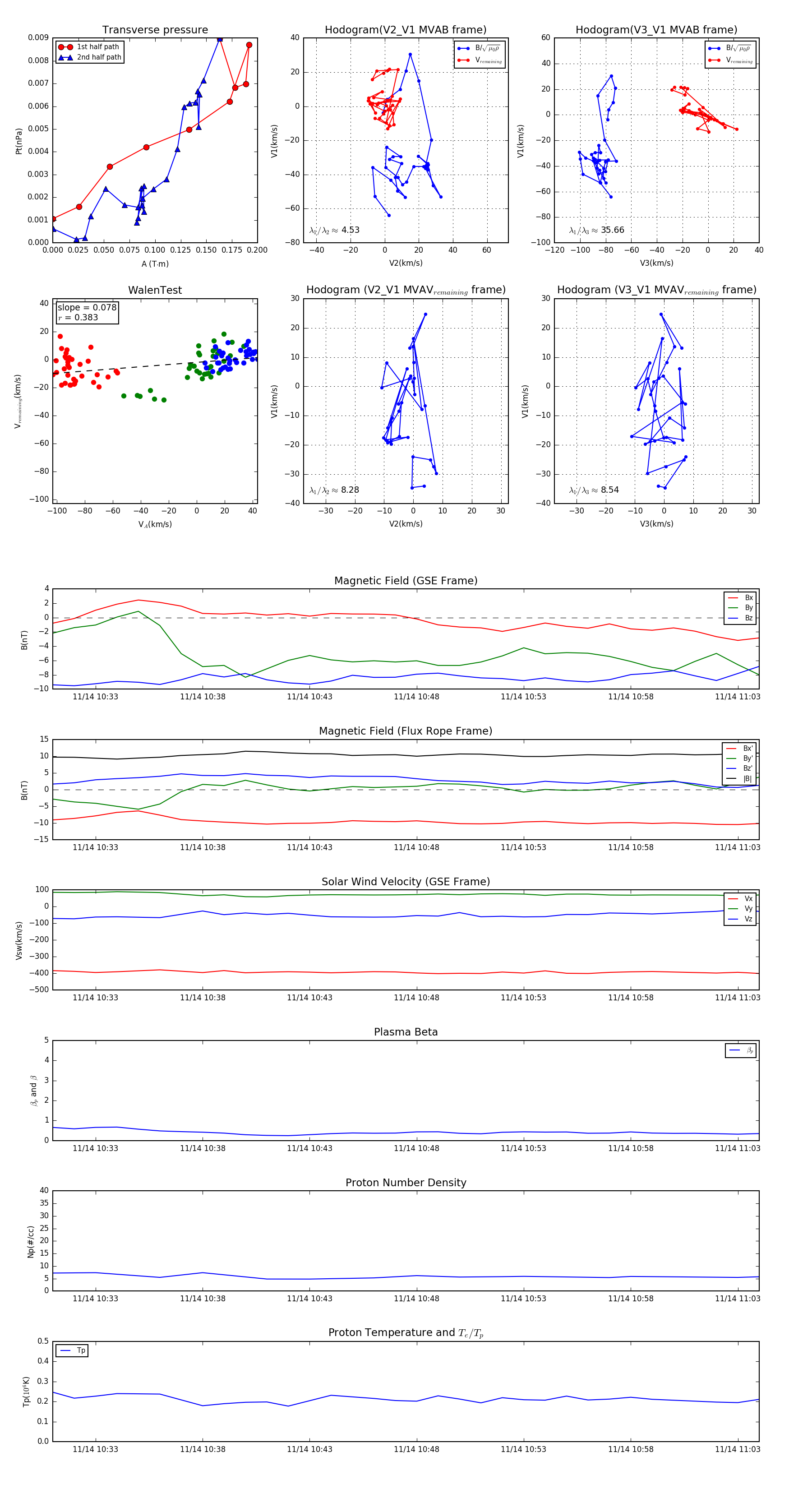
Flux Rope Event 2012-11-14 10:31 ~ 2012-11-14 11:04 (34 minutes)


plot