HOME   LIST
‹–   –›

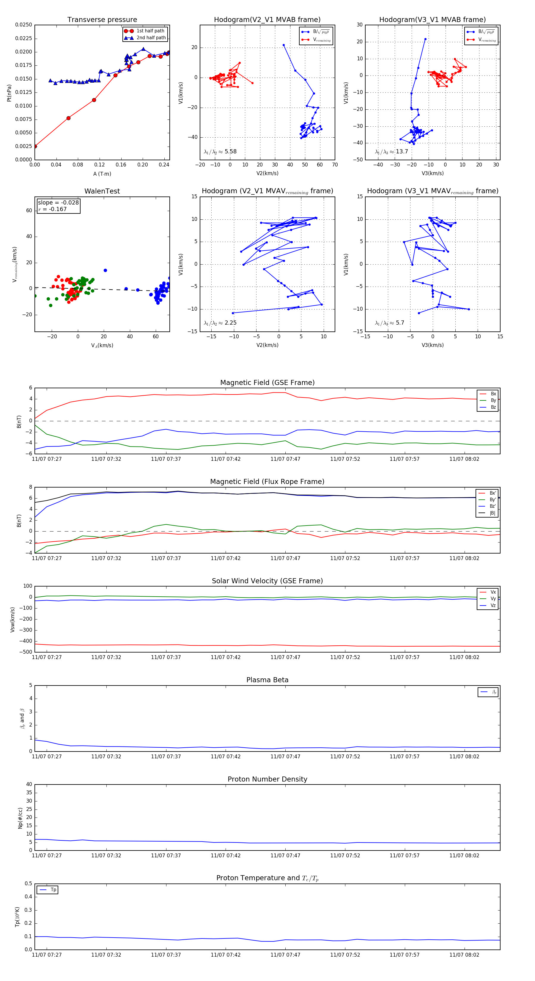
Flux Rope in 2012

Flux Rope Event 2012-11-07 07:26 ~ 2012-11-07 08:05 (40 minutes)


plot