HOME   LIST
‹–   –›

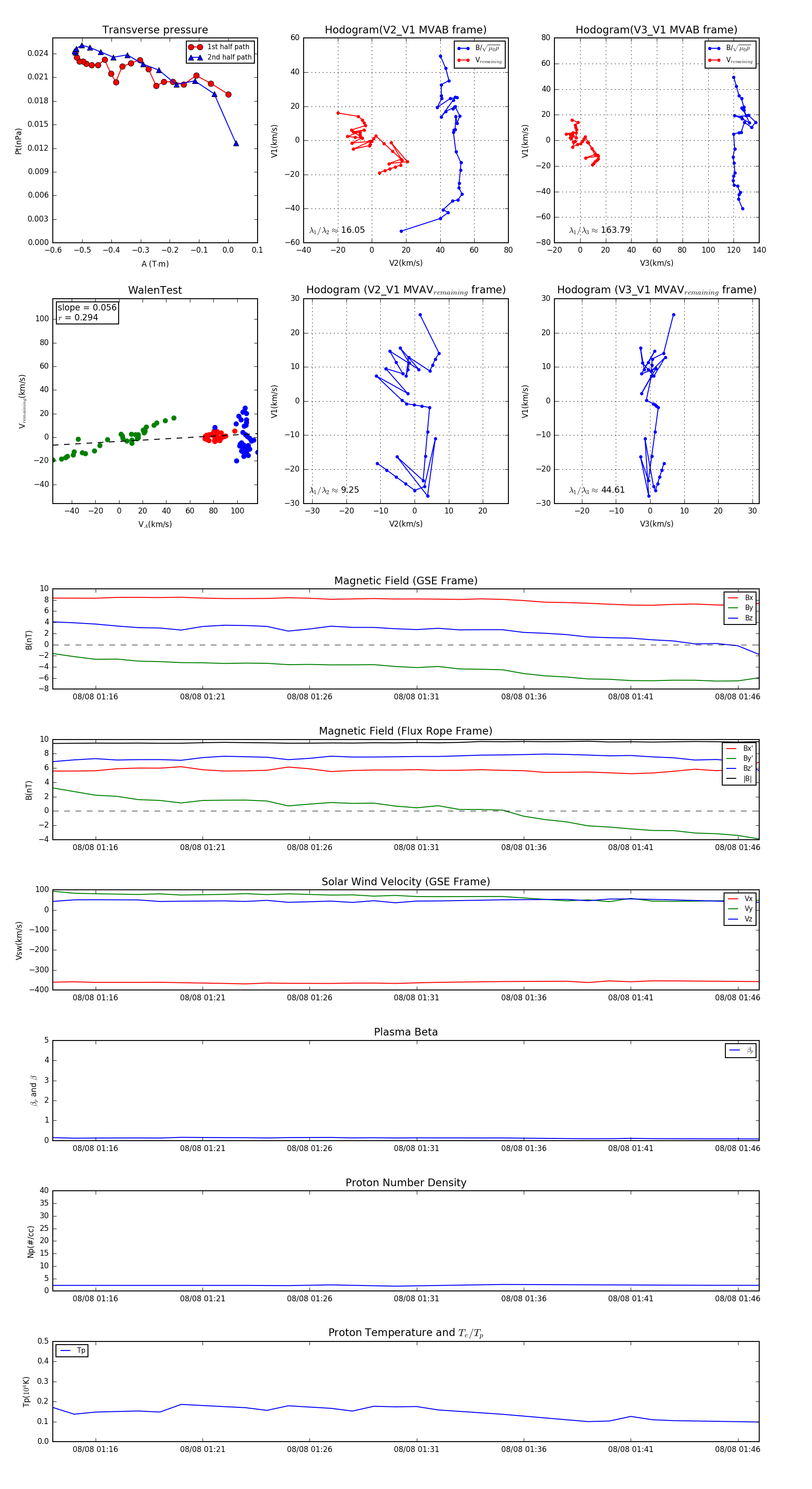
Flux Rope in 2012

Flux Rope Event 2012-08-08 01:14 ~ 2012-08-08 01:47 (34 minutes)


plot