HOME   LIST
‹–   –›

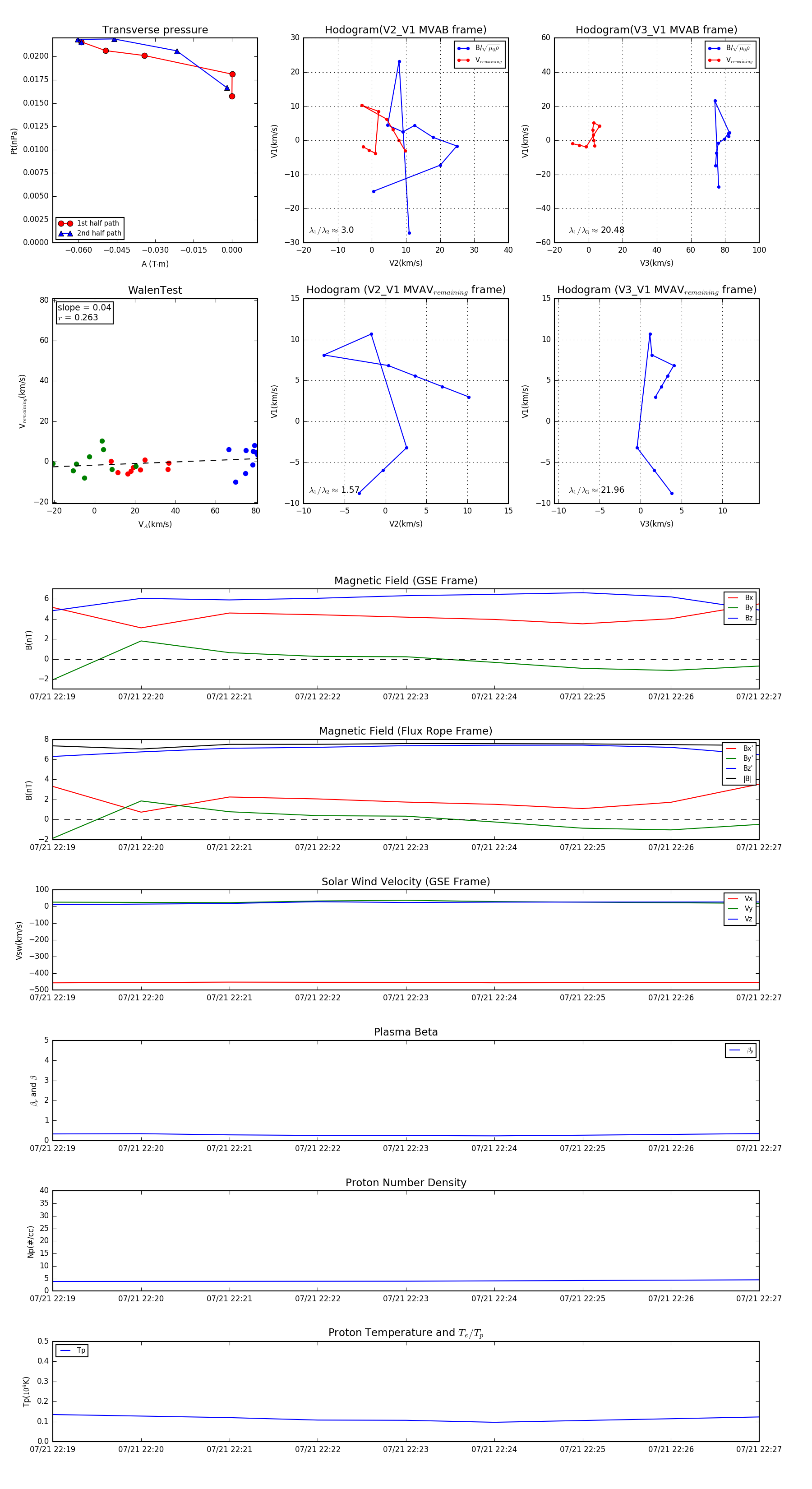
Flux Rope in 2012

Flux Rope Event 2012-07-21 22:19 ~ 2012-07-21 22:27 (9 minutes)


plot