HOME   LIST
‹–   –›

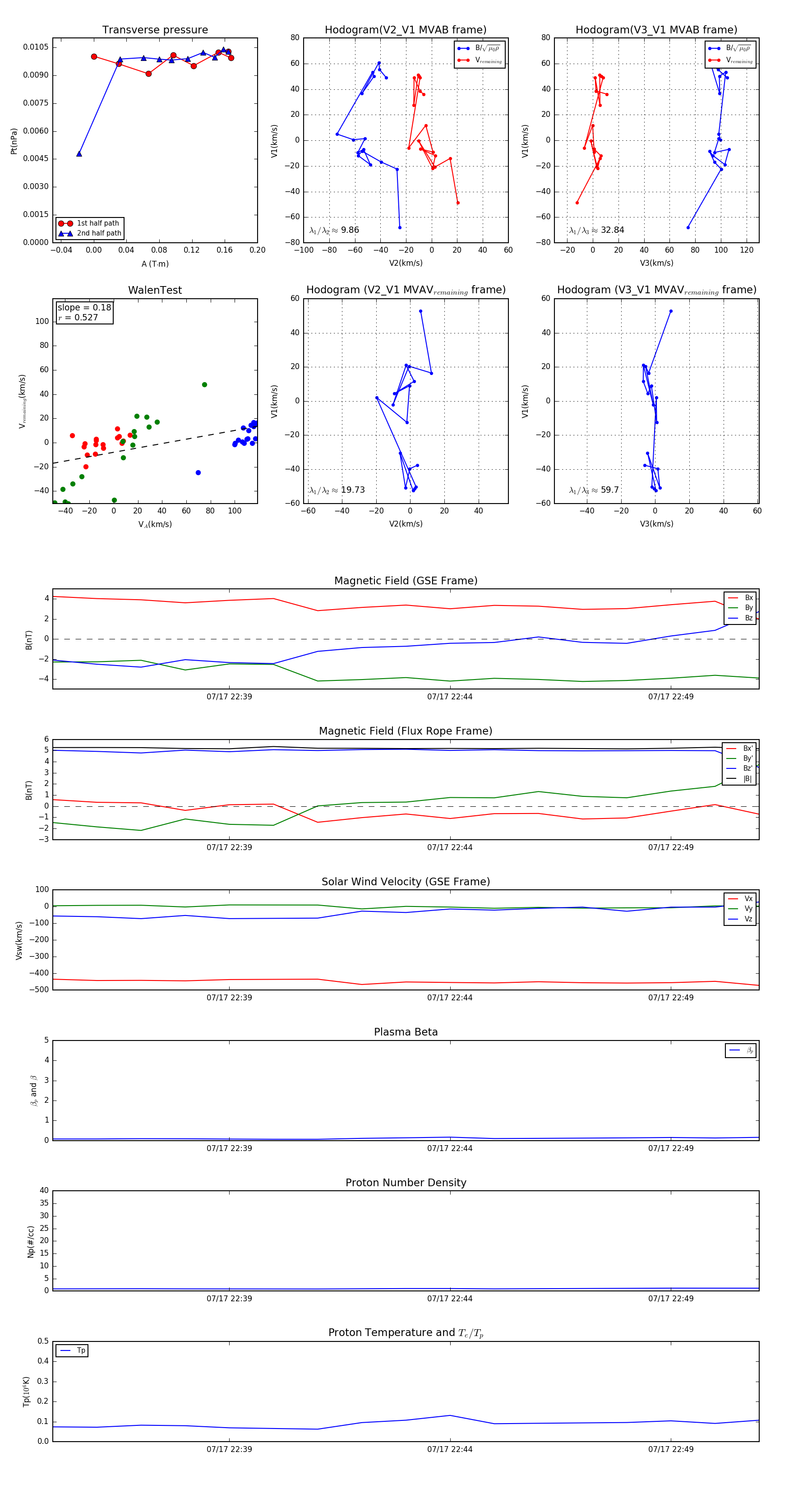
Flux Rope in 2012

Flux Rope Event 2012-07-17 22:35 ~ 2012-07-17 22:51 (17 minutes)


plot