HOME   LIST
‹–   –›

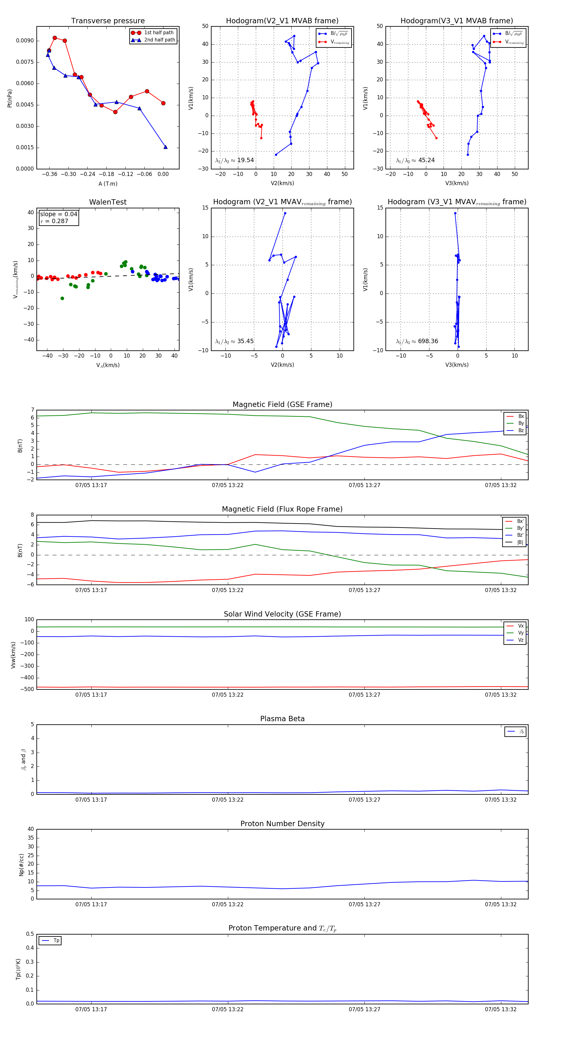
Flux Rope in 2012

Flux Rope Event 2012-07-05 13:15 ~ 2012-07-05 13:33 (19 minutes)


plot