HOME   LIST
‹–   –›

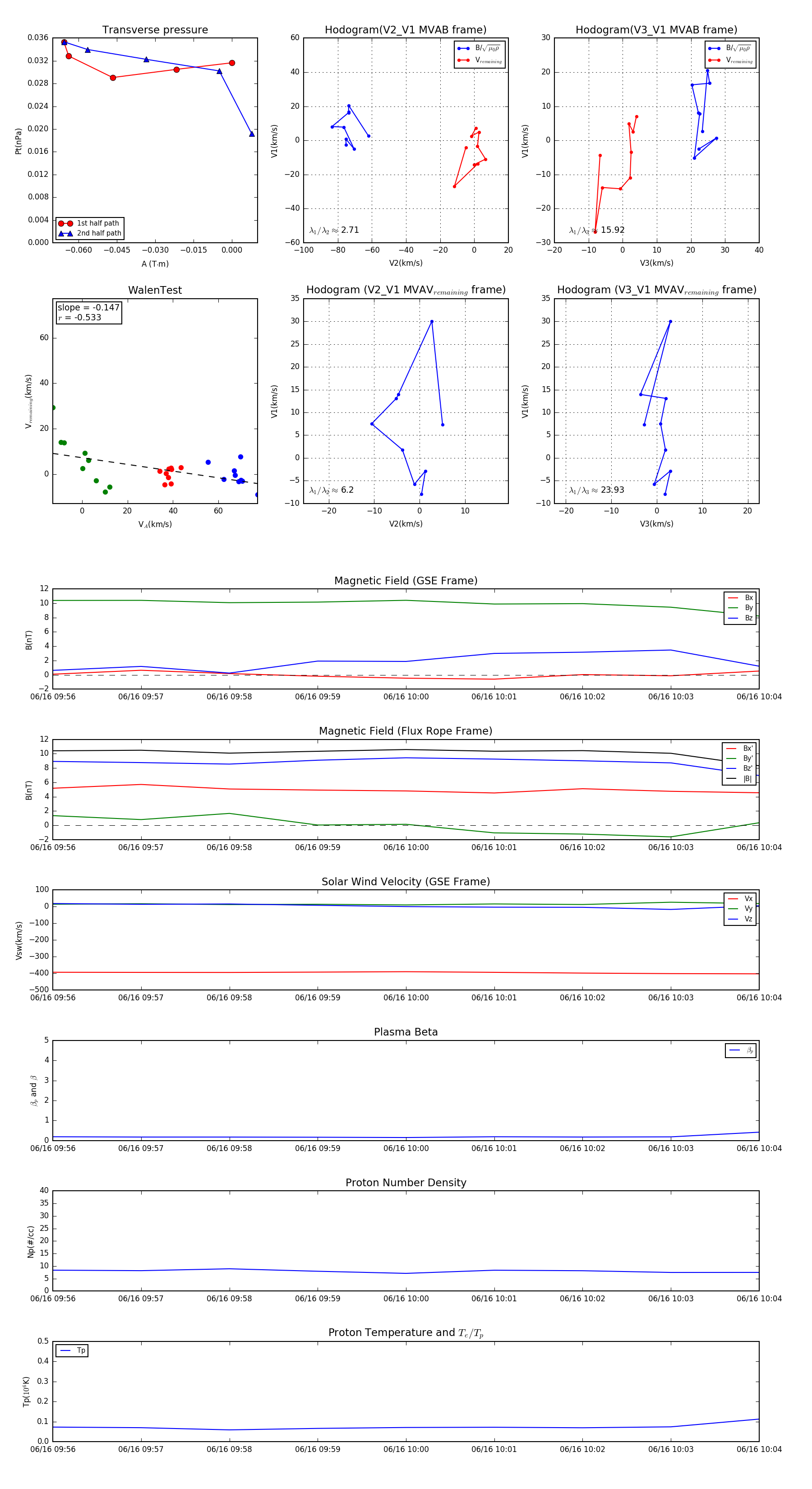
Flux Rope in 2012

Flux Rope Event 2012-06-16 09:56 ~ 2012-06-16 10:04 (9 minutes)


plot