HOME   LIST
‹–   –›

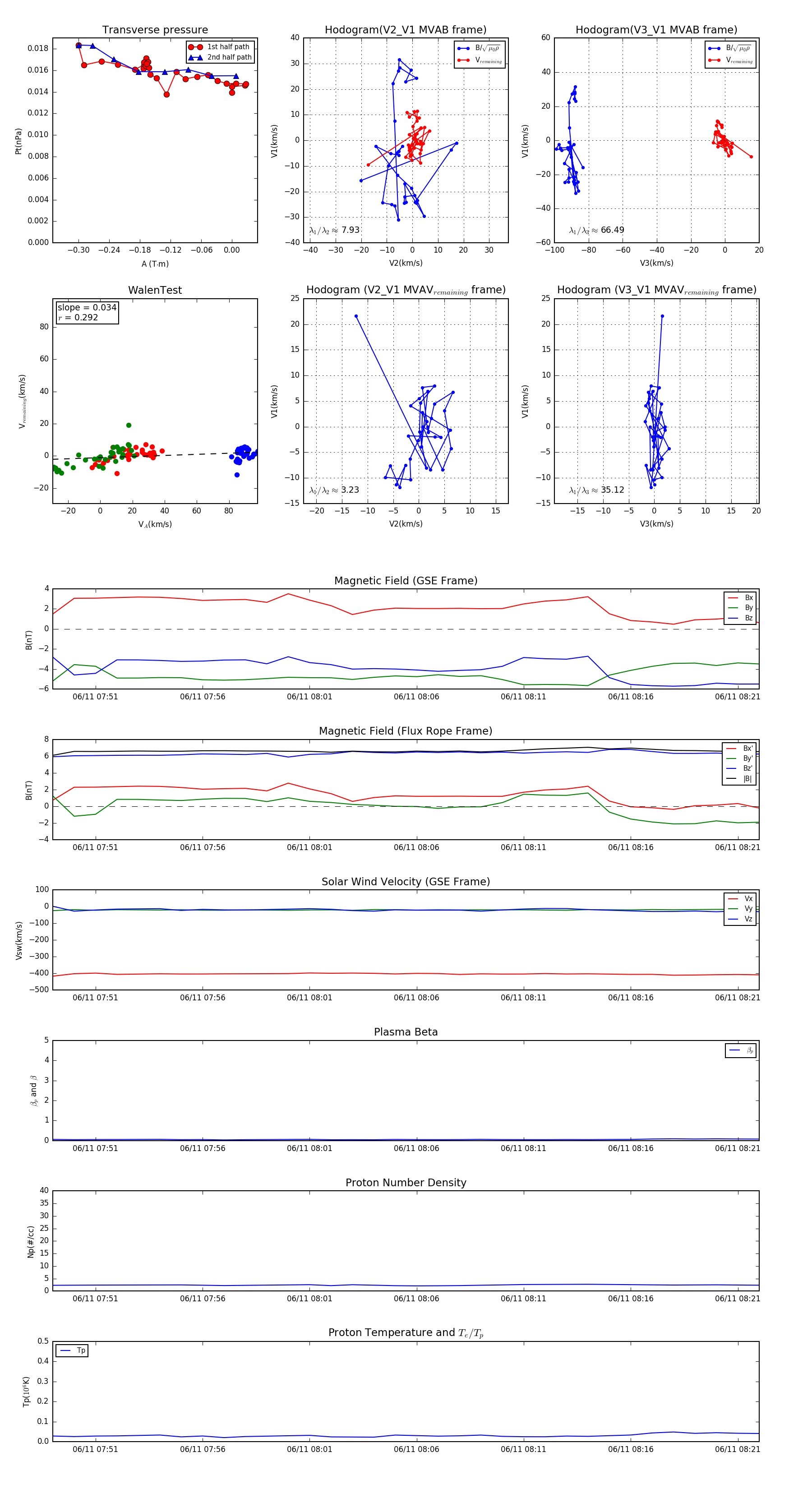
Flux Rope in 2012

Flux Rope Event 2012-06-11 07:49 ~ 2012-06-11 08:22 (34 minutes)


plot