HOME   LIST
‹–   –›

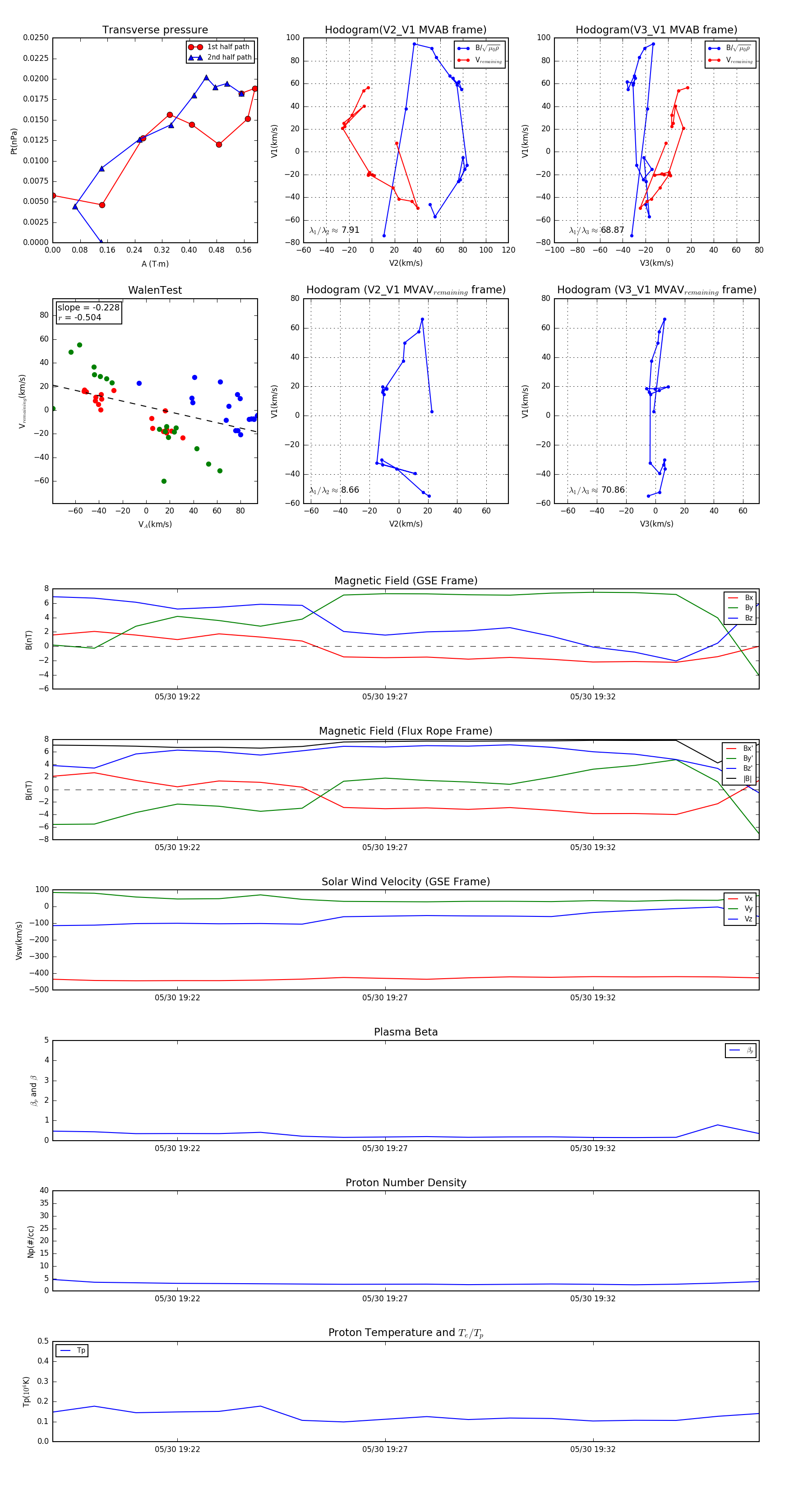
Flux Rope in 2012

Flux Rope Event 2012-05-30 19:19 ~ 2012-05-30 19:36 (18 minutes)


plot