HOME   LIST
‹–   –›

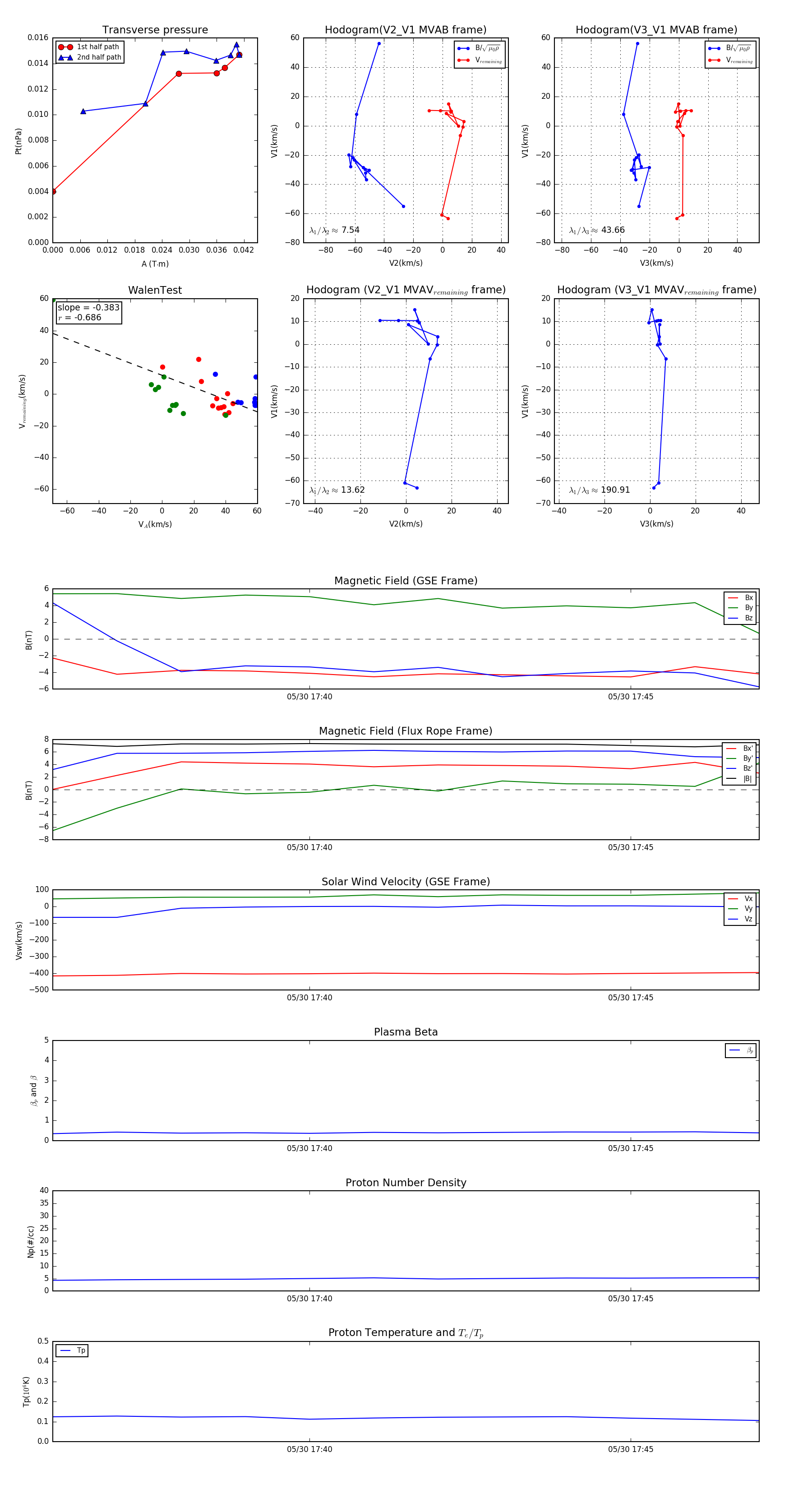
Flux Rope in 2012

Flux Rope Event 2012-05-30 17:36 ~ 2012-05-30 17:47 (12 minutes)


plot