HOME   LIST
‹–   –›

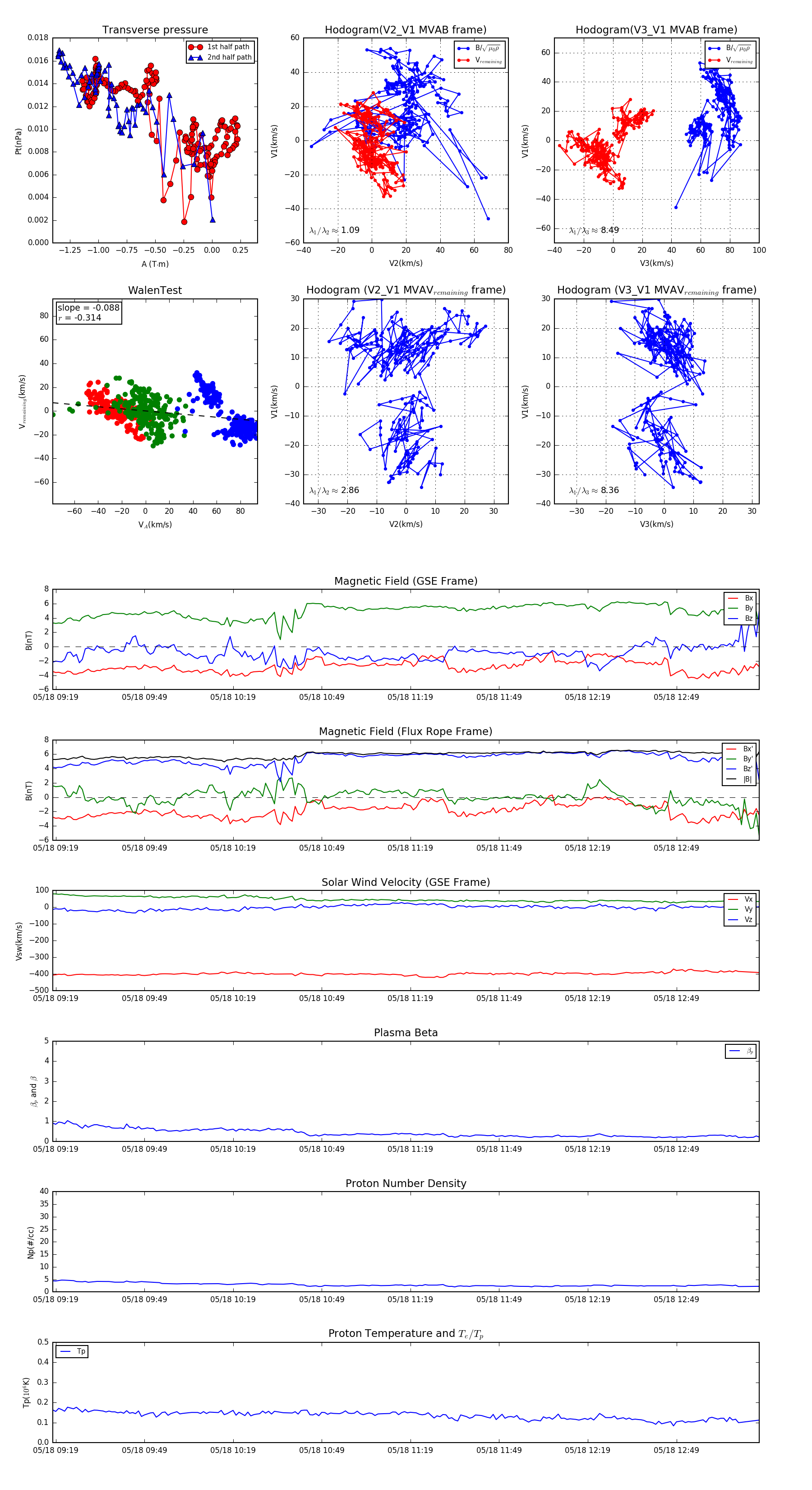
Flux Rope in 2012

Flux Rope Event 2012-05-18 09:18 ~ 2012-05-18 13:17 (240 minutes)


plot