HOME   LIST
‹–   –›

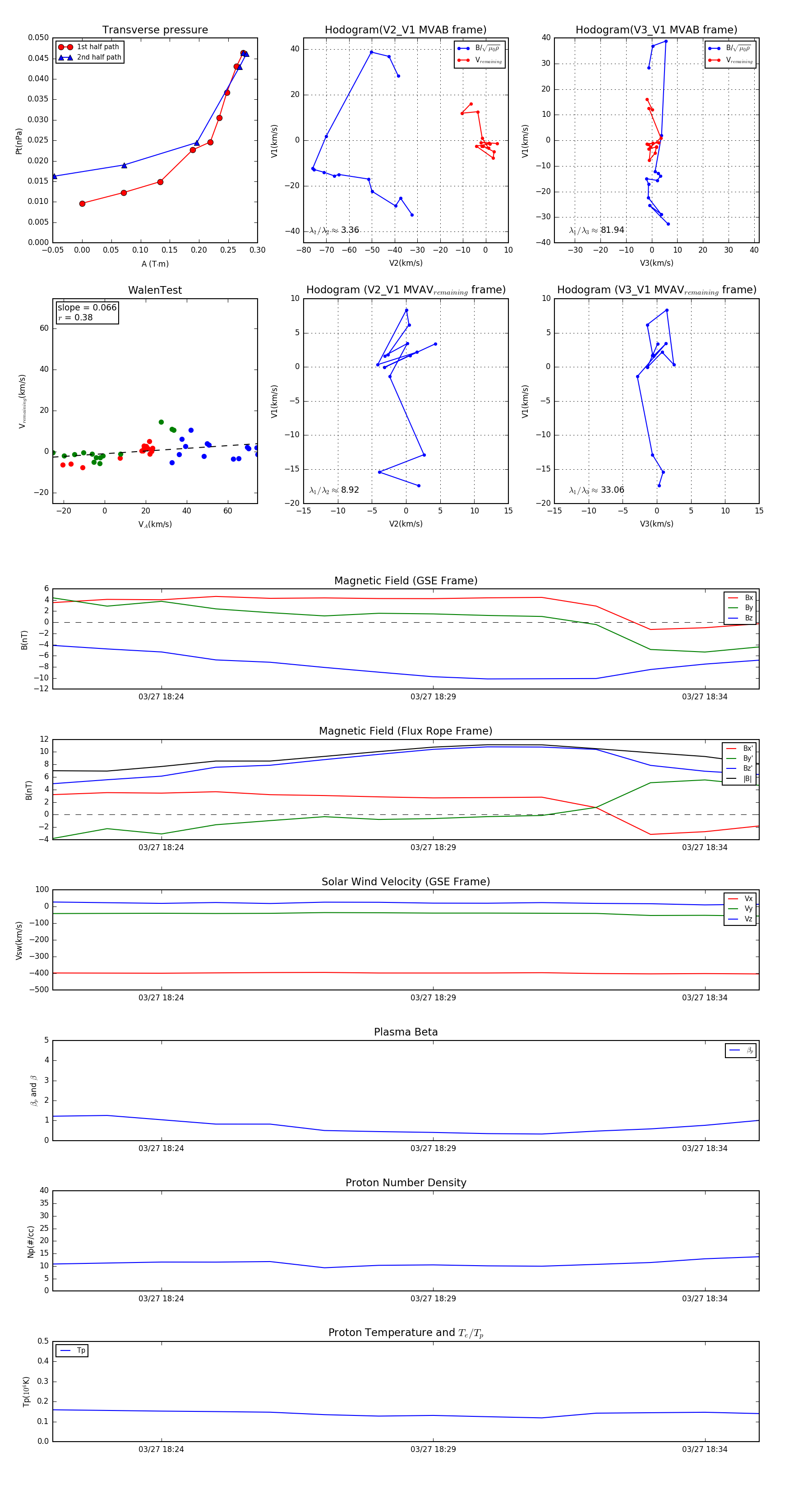
Flux Rope in 2012

Flux Rope Event 2012-03-27 18:22 ~ 2012-03-27 18:35 (14 minutes)


plot