HOME   LIST
‹–   –›

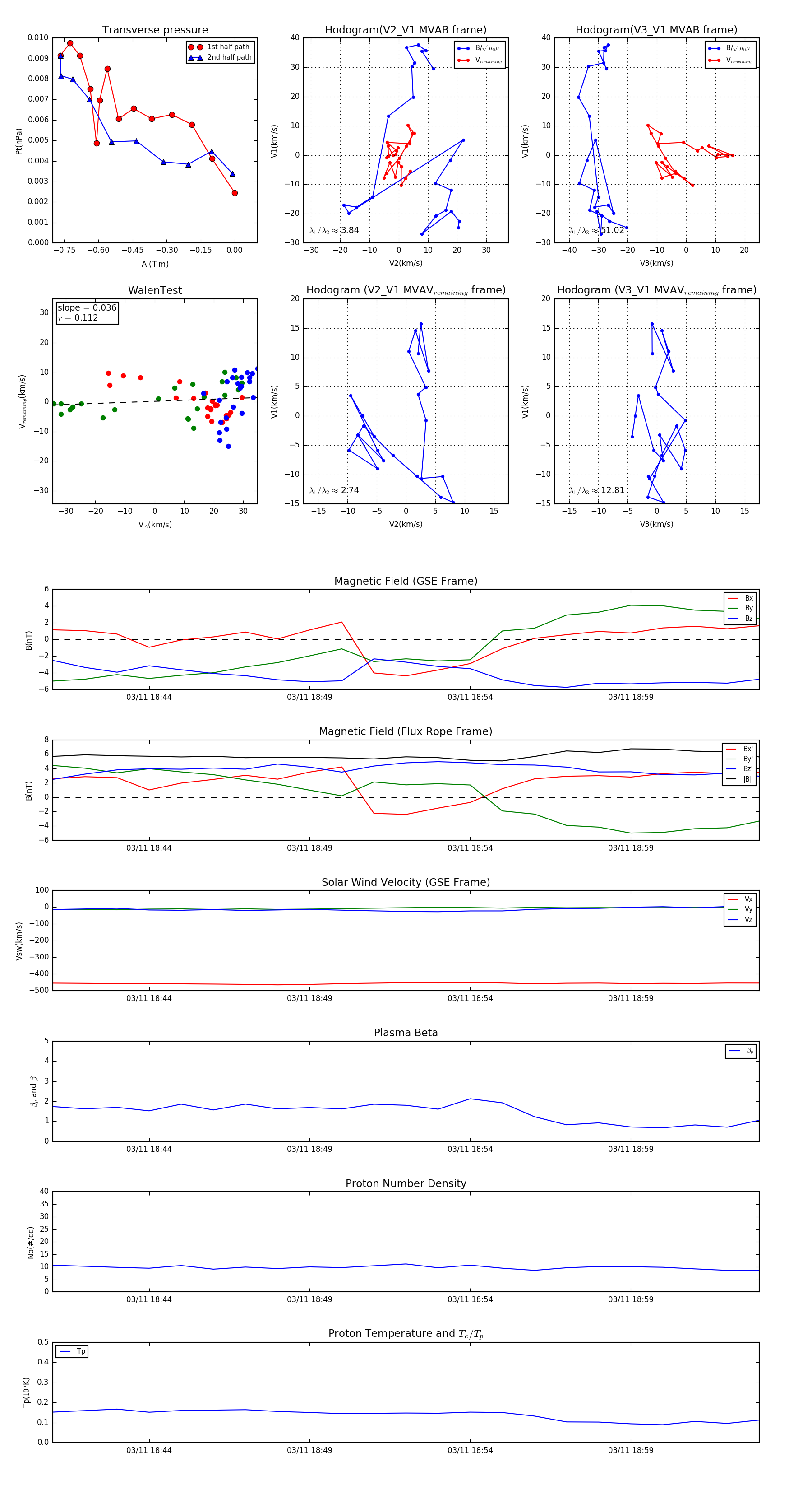
Flux Rope in 2012

Flux Rope Event 2012-03-11 18:41 ~ 2012-03-11 19:03 (23 minutes)


plot