HOME   LIST
‹–   –›

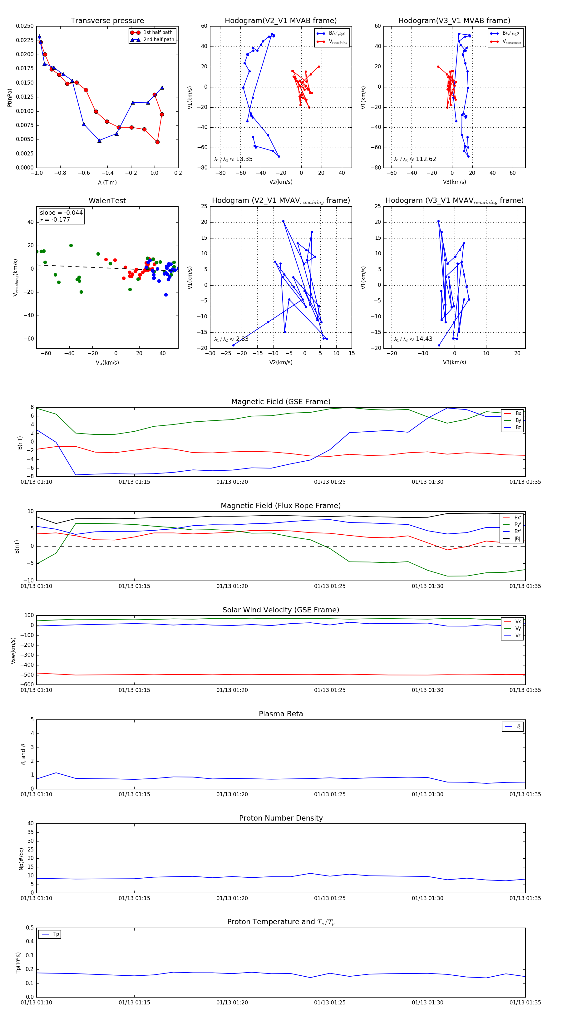
Flux Rope in 2012

Flux Rope Event 2012-01-13 01:10 ~ 2012-01-13 01:35 (26 minutes)


plot