HOME   LIST
‹–   –›

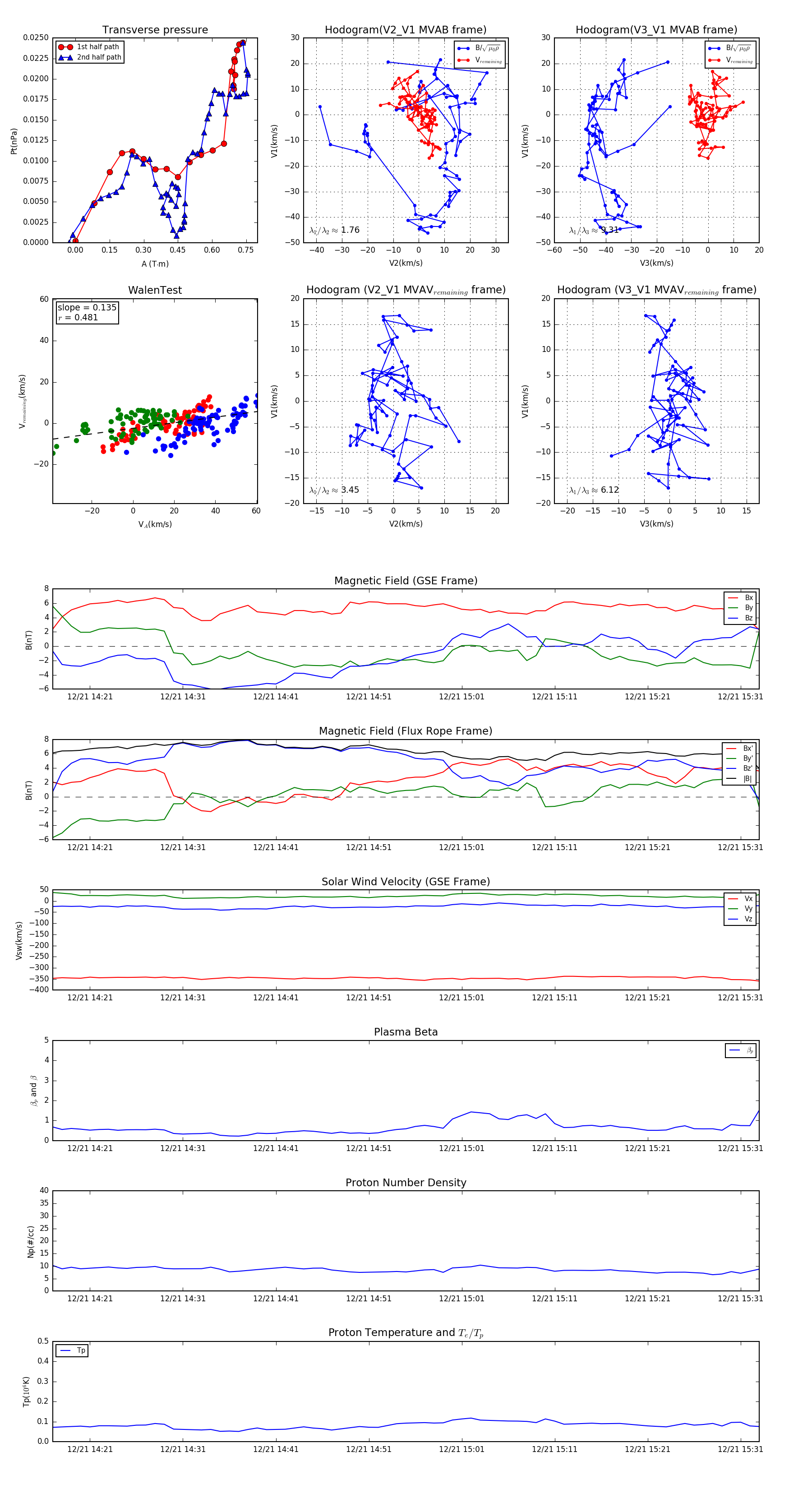
Flux Rope in 2011

Flux Rope Event 2011-12-21 14:17 ~ 2011-12-21 15:33 (77 minutes)


plot