HOME   LIST
‹–   –›

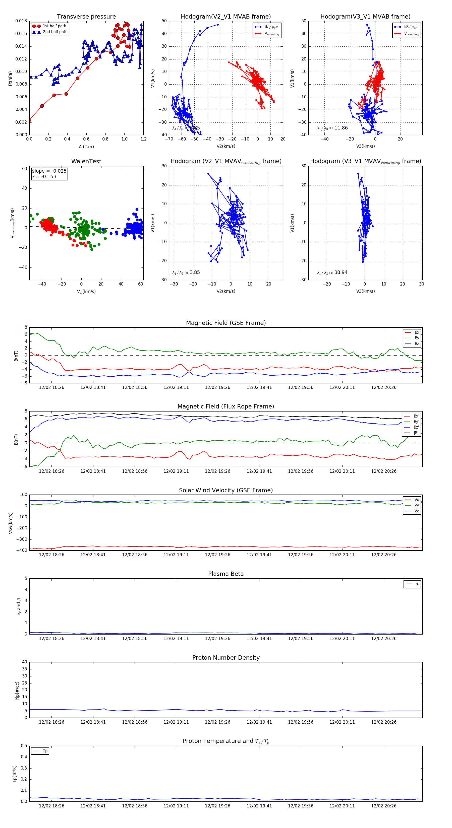
Flux Rope in 2011

Flux Rope Event 2011-12-02 18:18 ~ 2011-12-02 20:40 (143 minutes)


plot