HOME   LIST
‹–   –›

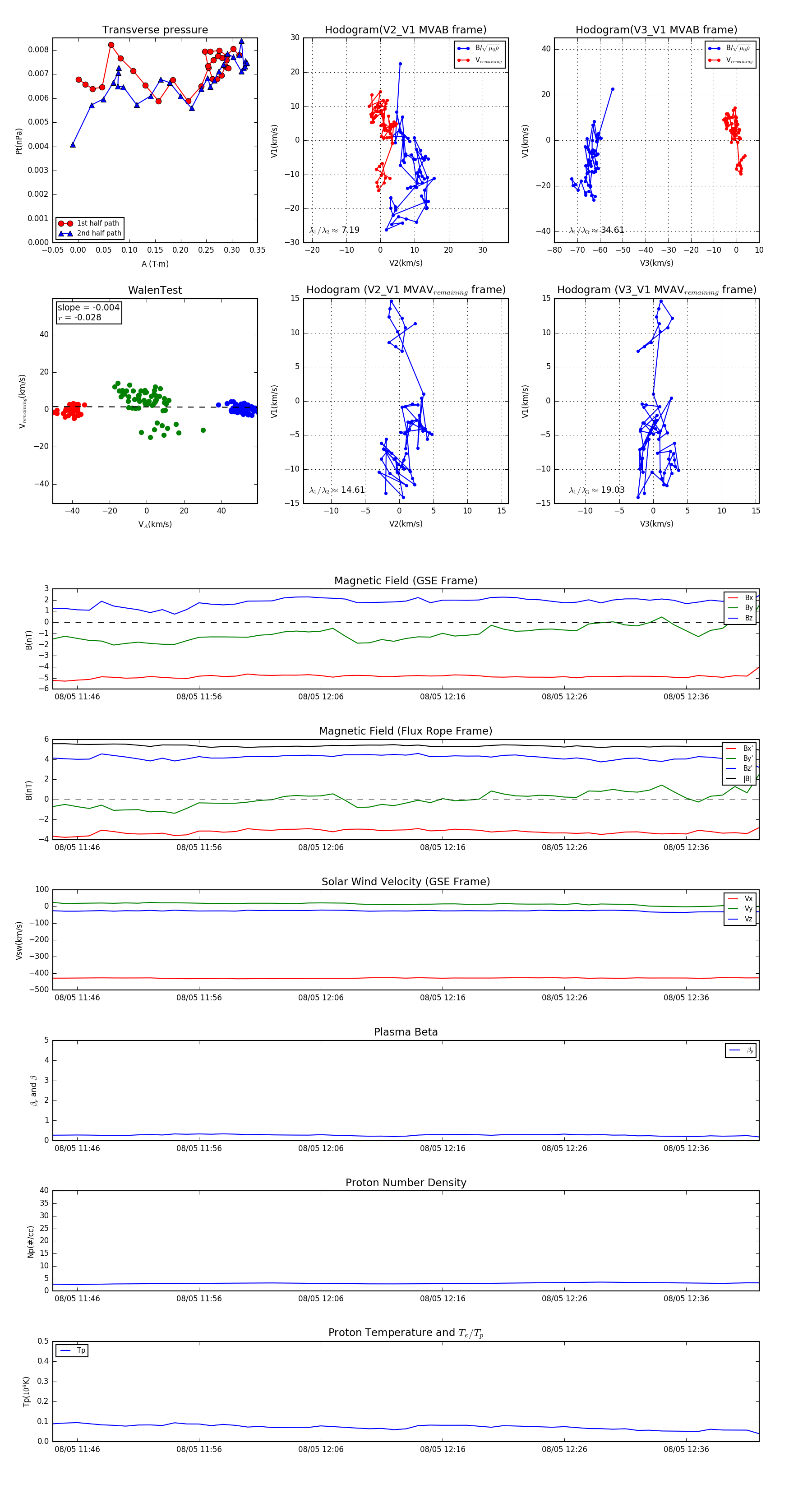
Flux Rope in 2011

Flux Rope Event 2011-08-05 11:44 ~ 2011-08-05 12:42 (59 minutes)


plot