HOME   LIST
‹–   –›

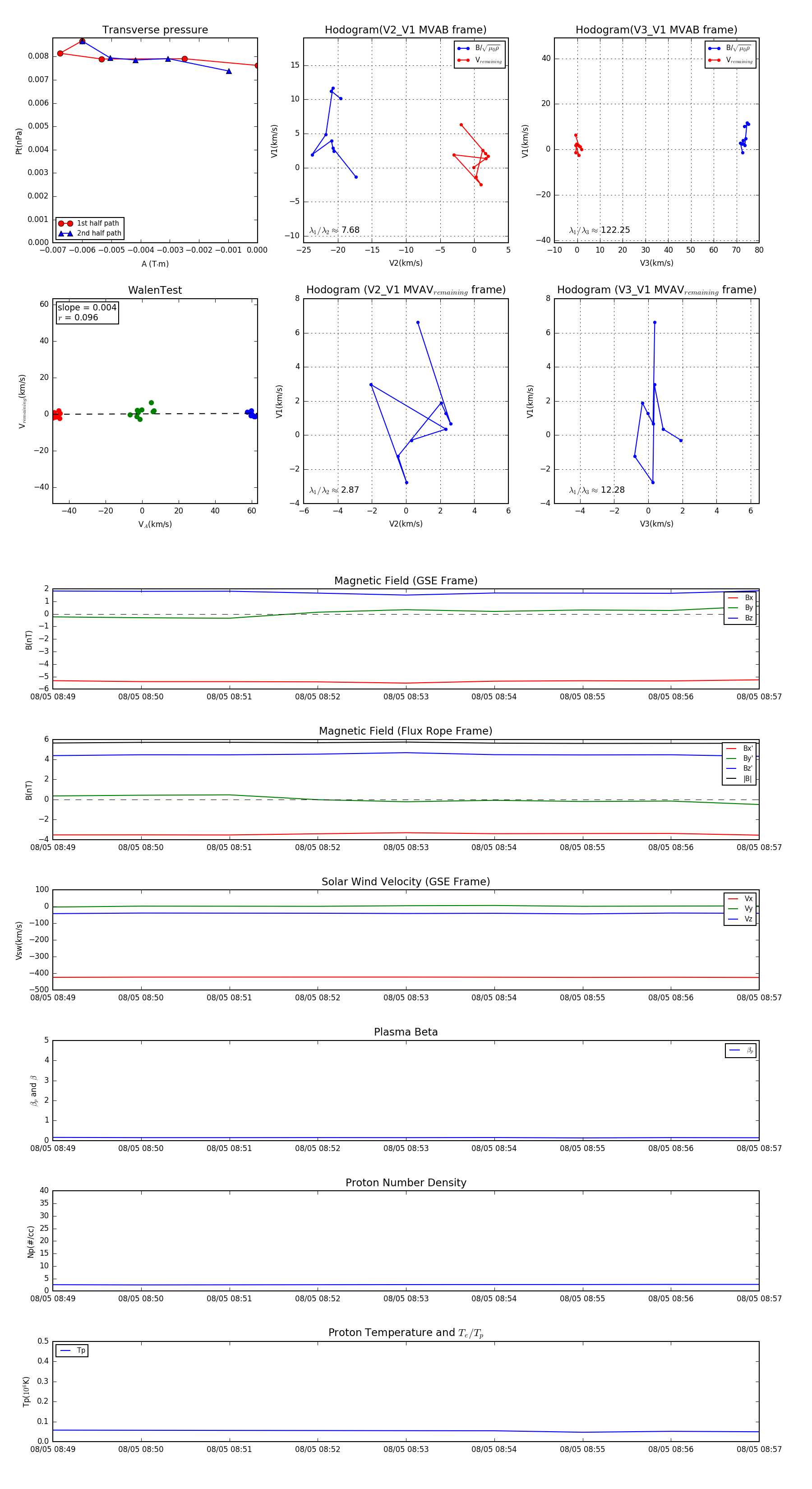
Flux Rope in 2011

Flux Rope Event 2011-08-05 08:49 ~ 2011-08-05 08:57 (9 minutes)


plot