HOME   LIST
‹–   –›

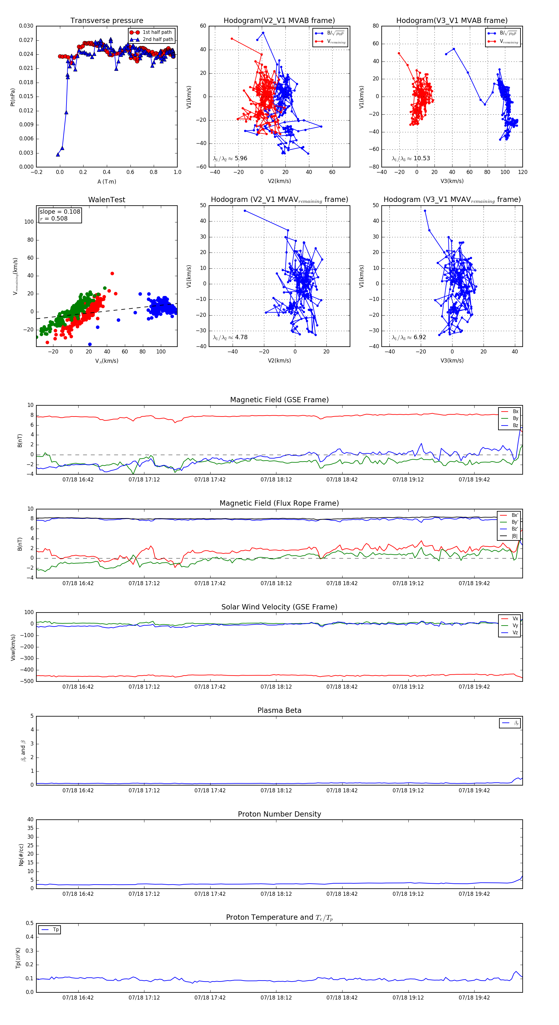
Flux Rope in 2011

Flux Rope Event 2011-07-18 16:23 ~ 2011-07-18 20:04 (222 minutes)


plot