HOME   LIST
‹–   –›

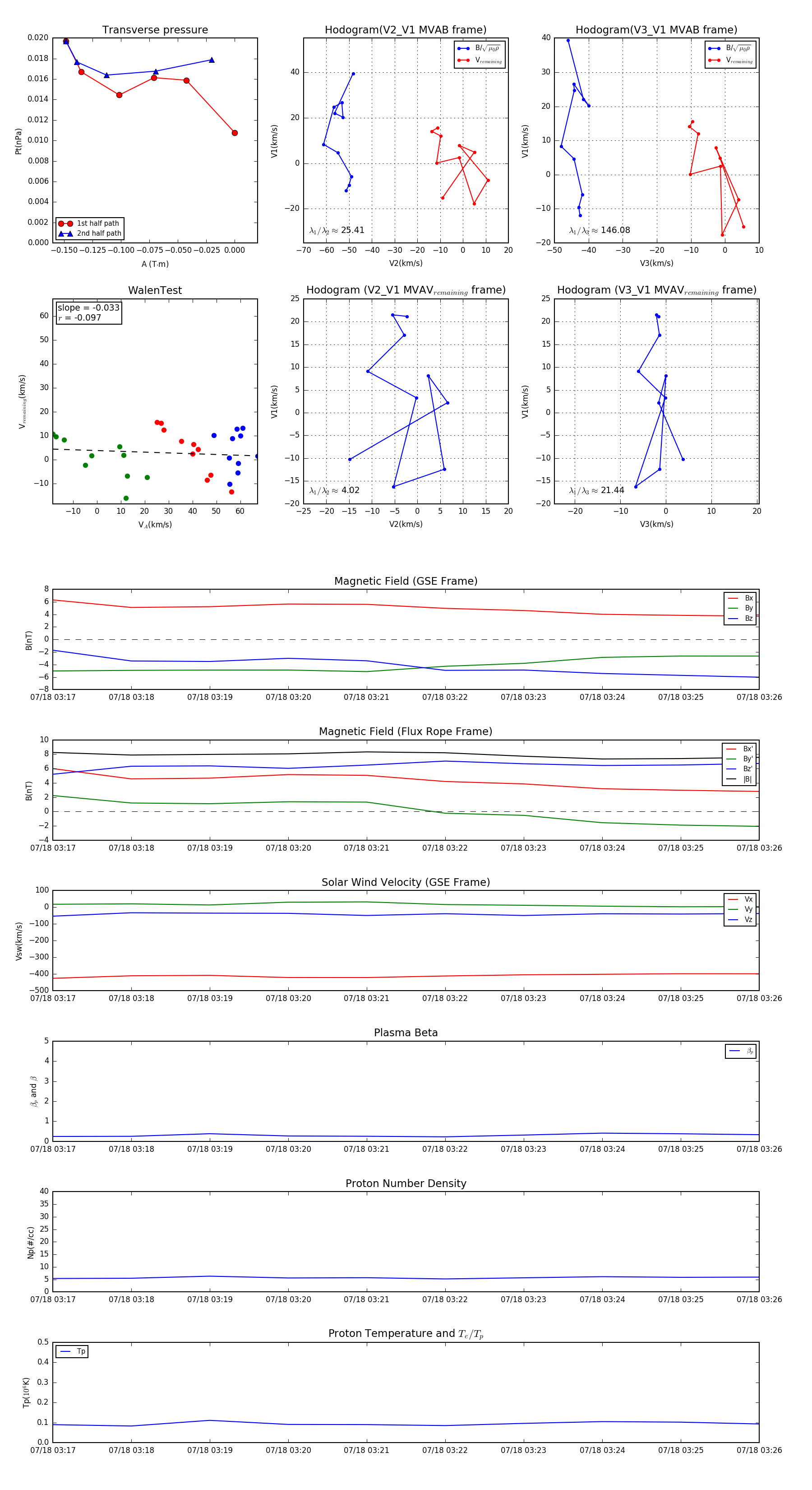
Flux Rope in 2011

Flux Rope Event 2011-07-18 03:17 ~ 2011-07-18 03:26 (10 minutes)


plot