HOME   LIST
‹–   –›

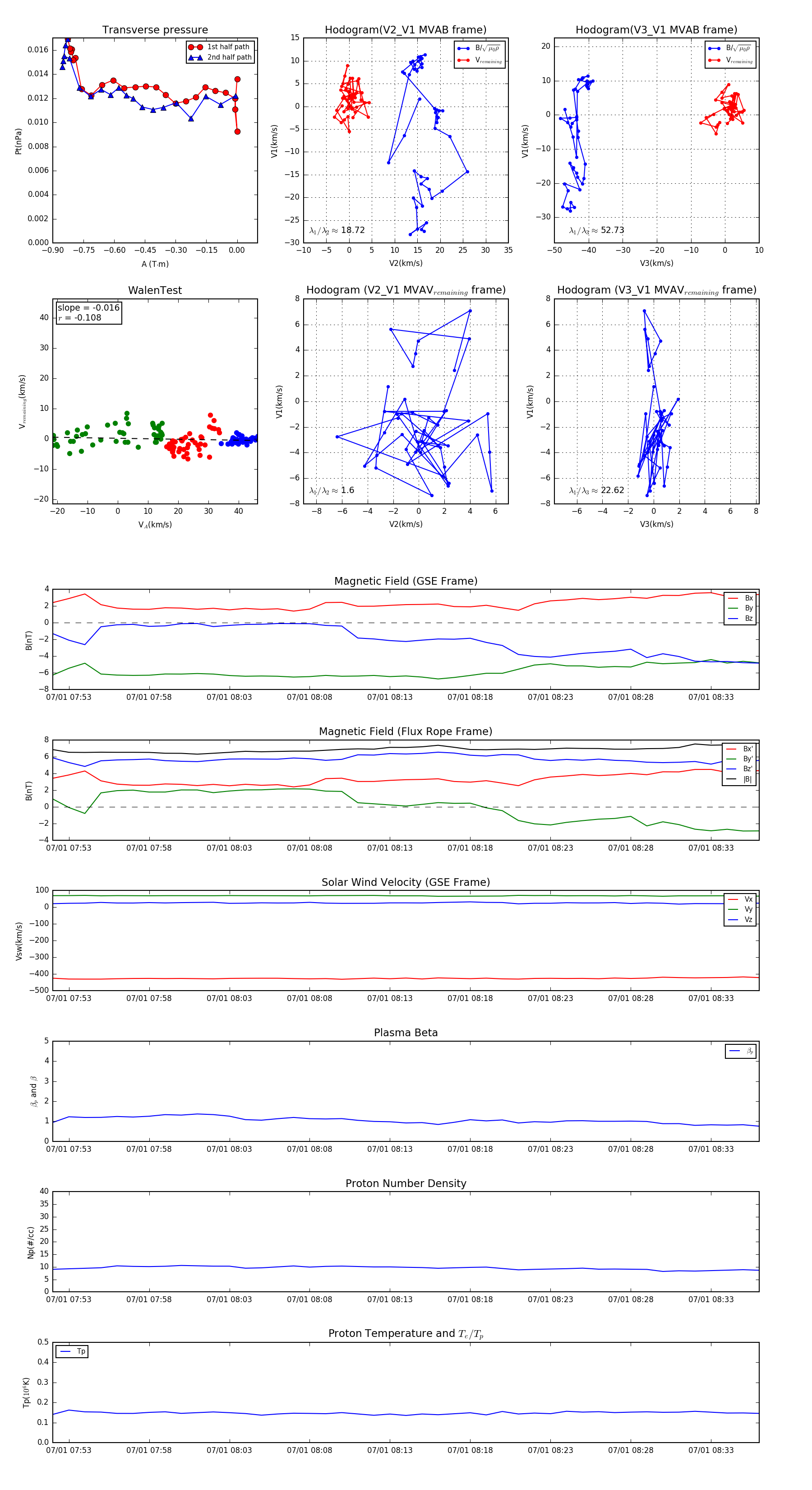
Flux Rope in 2011

Flux Rope Event 2011-07-01 07:52 ~ 2011-07-01 08:36 (45 minutes)


plot