HOME   LIST
‹–   –›

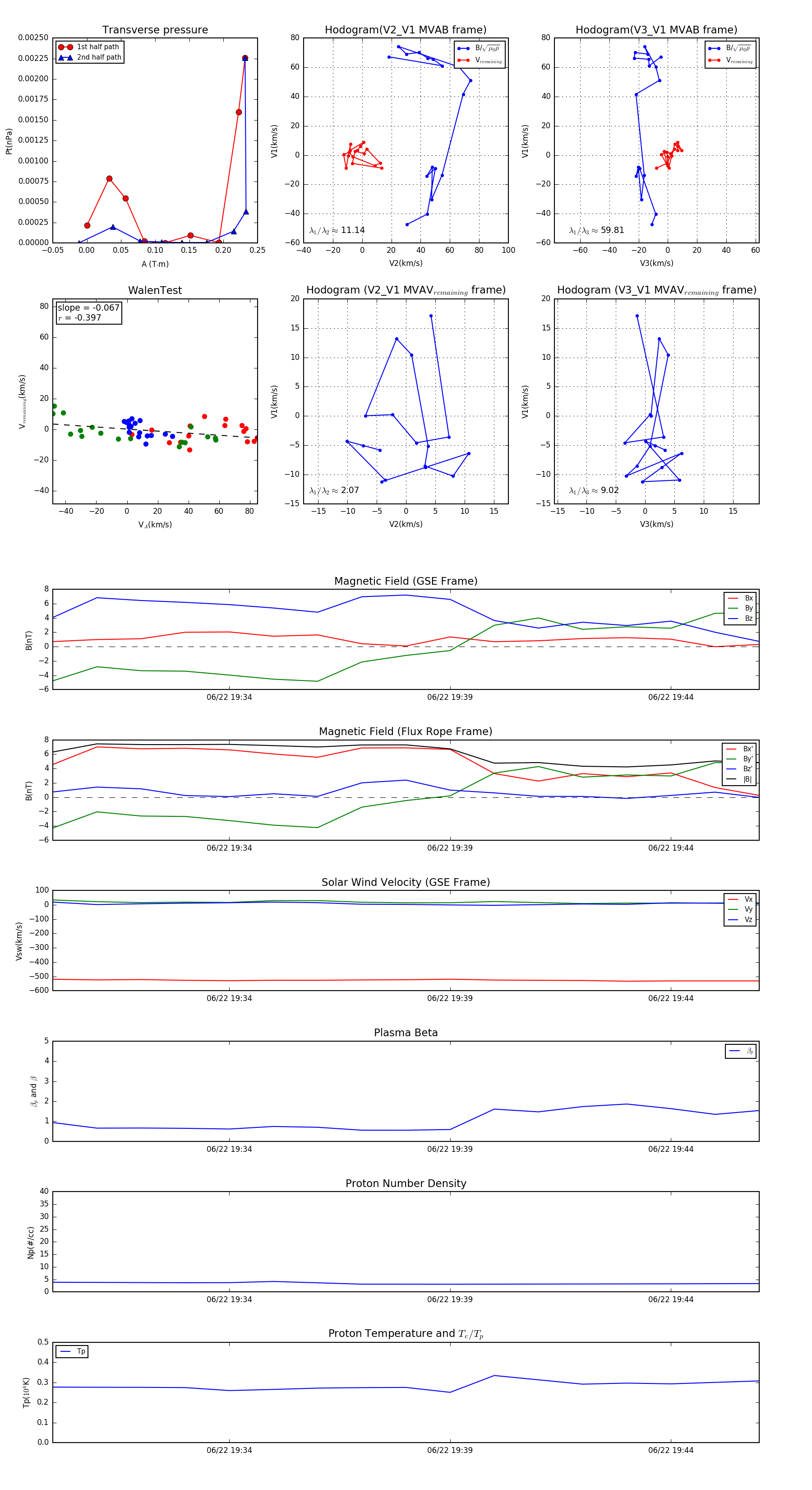
Flux Rope in 2011

Flux Rope Event 2011-06-22 19:30 ~ 2011-06-22 19:46 (17 minutes)


plot