HOME   LIST
‹–   –›

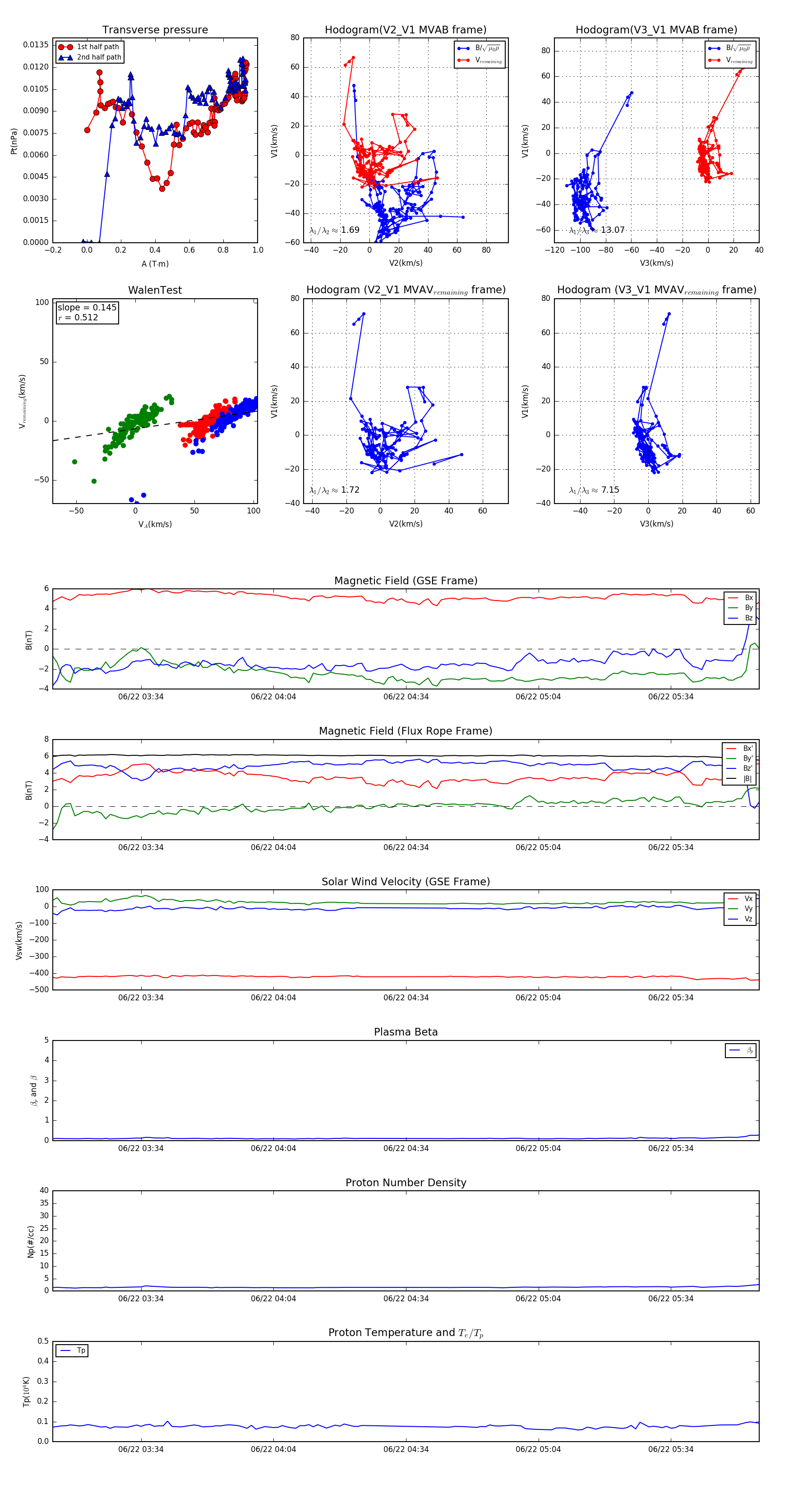
Flux Rope in 2011

Flux Rope Event 2011-06-22 03:14 ~ 2011-06-22 05:54 (161 minutes)


plot