HOME   LIST
‹–   –›

Flux Rope in 2011

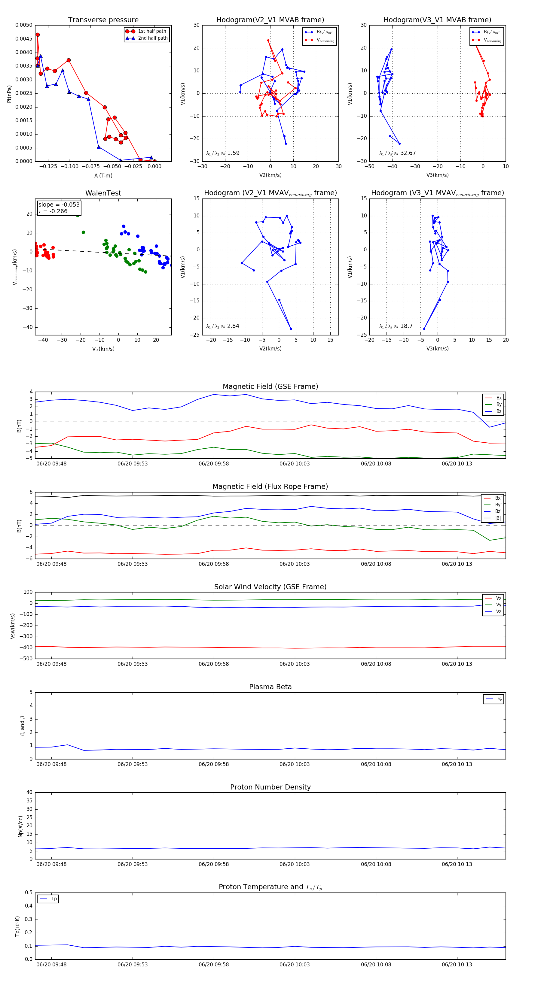
Flux Rope Event 2011-06-20 09:47 ~ 2011-06-20 10:16 (30 minutes)


plot