HOME   LIST
‹–   –›

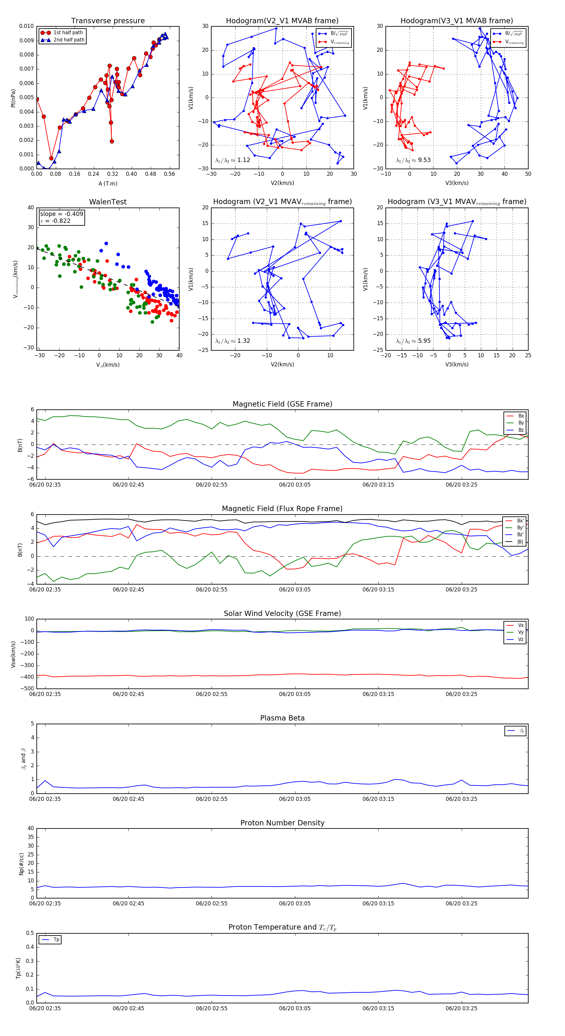
Flux Rope in 2011

Flux Rope Event 2011-06-20 02:34 ~ 2011-06-20 03:33 (60 minutes)


plot