HOME   LIST
‹–   –›

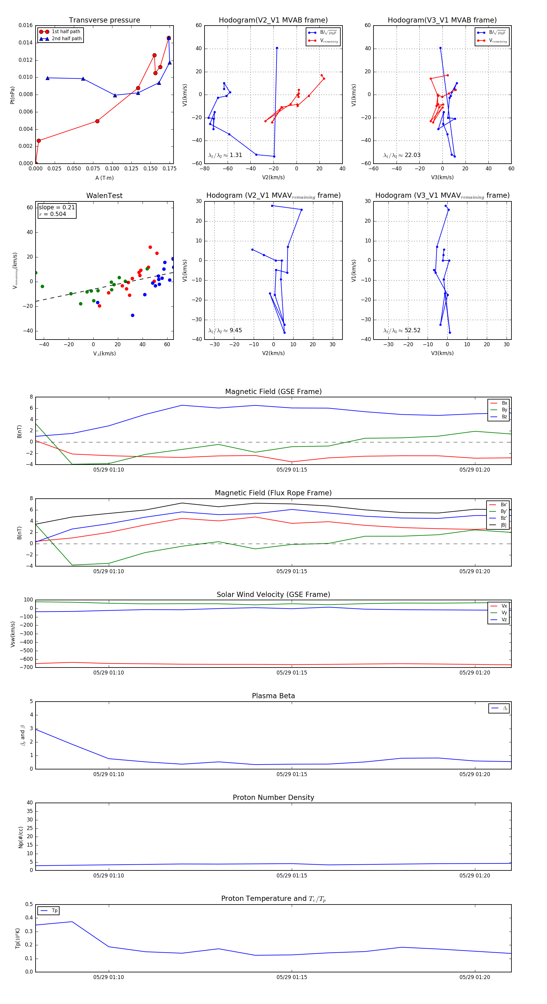
Flux Rope in 2011

Flux Rope Event 2011-05-29 01:08 ~ 2011-05-29 01:21 (14 minutes)


plot