HOME   LIST
‹–   –›

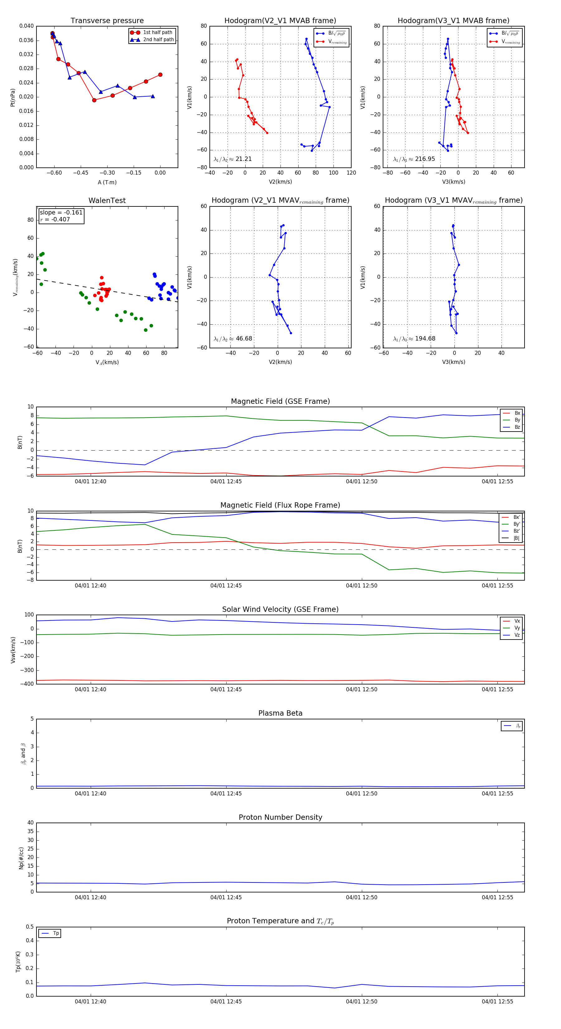
Flux Rope in 2011

Flux Rope Event 2011-04-01 12:38 ~ 2011-04-01 12:56 (19 minutes)


plot