HOME   LIST
‹–   –›

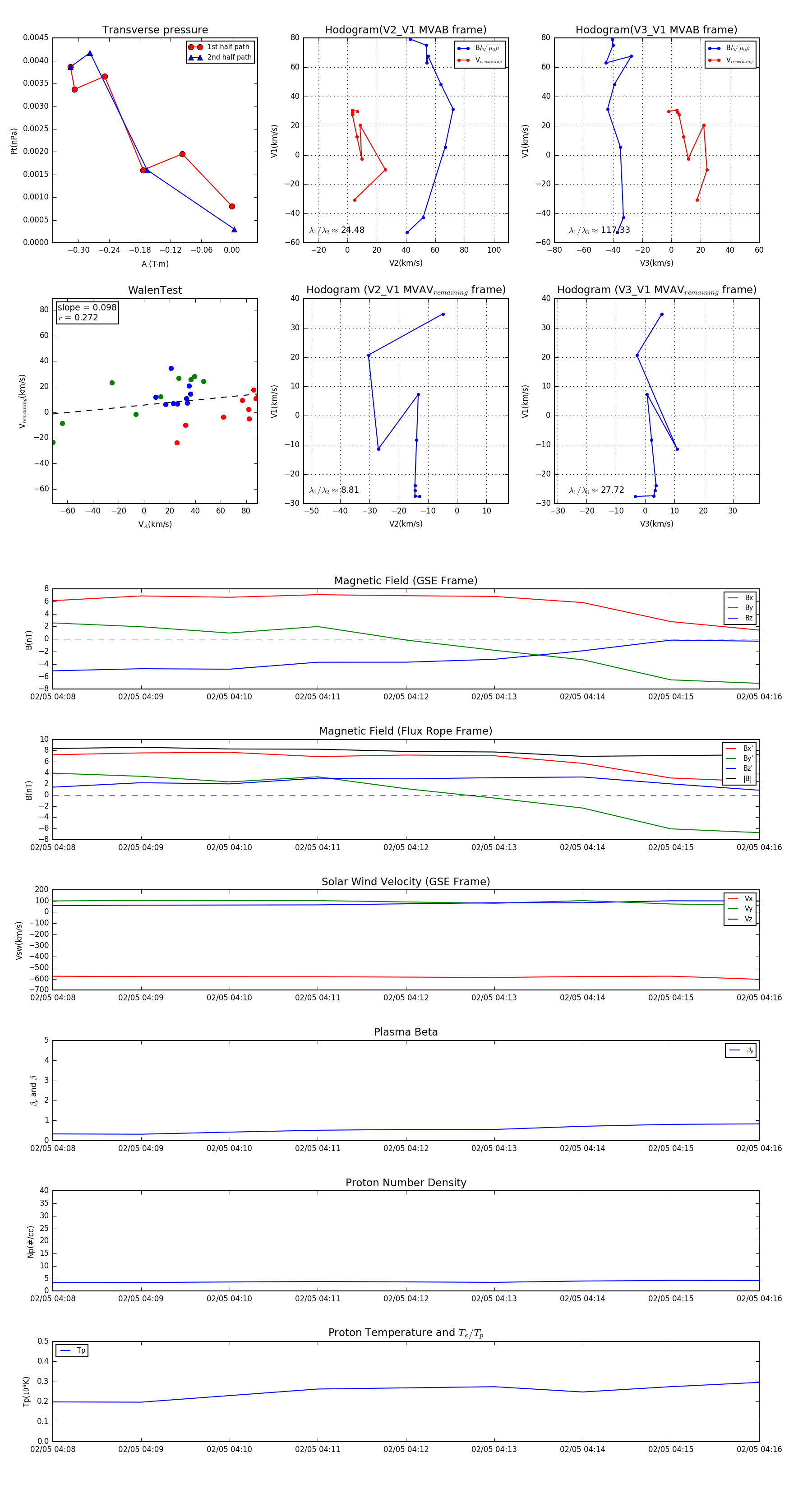
Flux Rope in 2011

Flux Rope Event 2011-02-05 04:08 ~ 2011-02-05 04:16 (9 minutes)


plot