HOME   LIST
‹–   –›

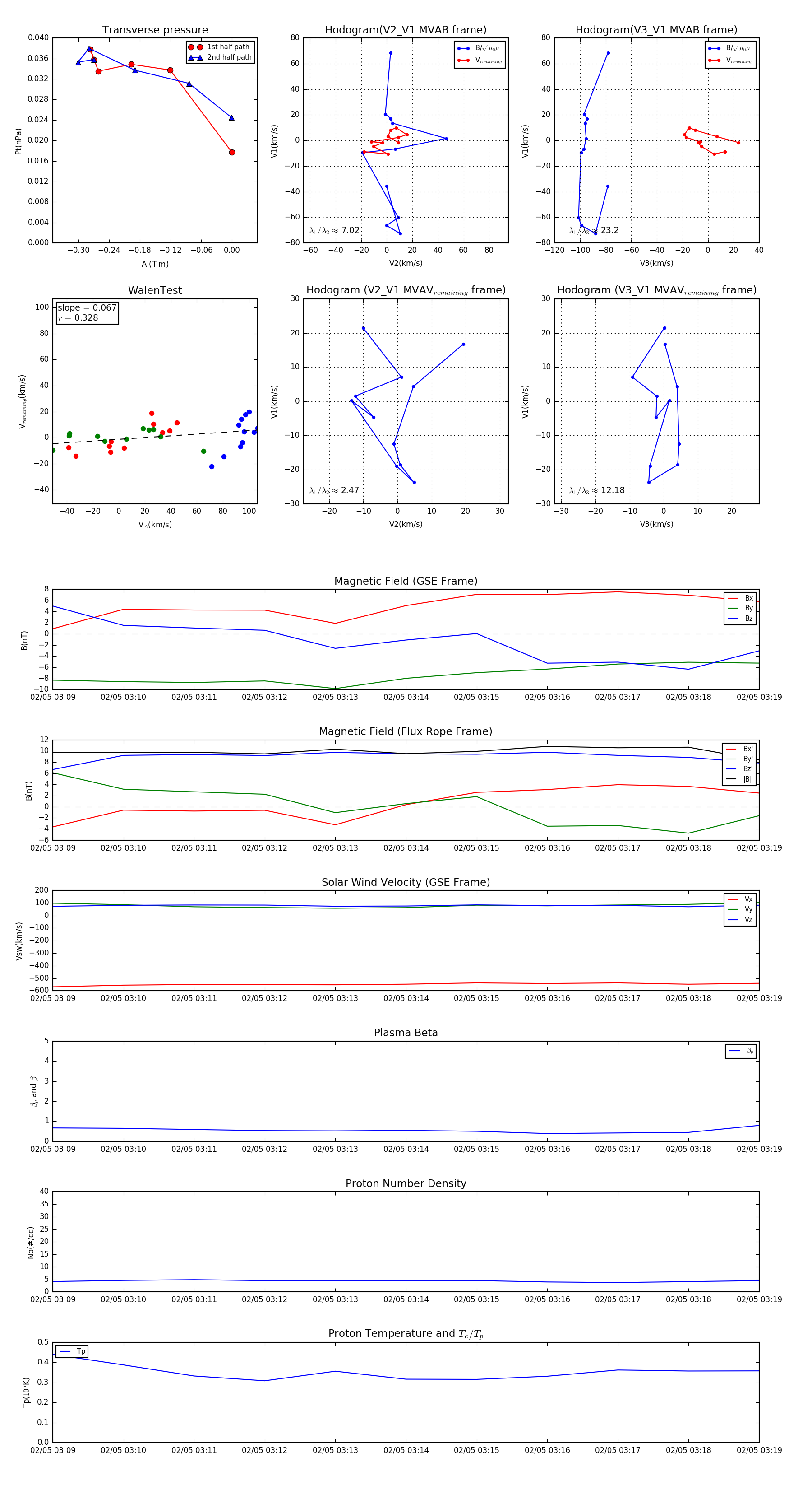
Flux Rope in 2011

Flux Rope Event 2011-02-05 03:09 ~ 2011-02-05 03:19 (11 minutes)


plot